2020年预归类考试实战课程

 找回密码
 注册

QQ登录

只需一步,快速开始

手机号码,快捷登录

手机号码,快捷登录

在线
客服

在线客服服务时间: 9:00-24:00

选择下列客服马上在线沟通:

快速
发帖

客服
热线

010-62010715
7*24小时客服服务热线

关注
微信

关务资讯公众号
顶部
海关AEO认证申请全攻略2022年预归类师考试秘籍中国船务课程视频2020年关务水平测试培训
申请进出口商品预归类视频!AEO认证政策解读商品归类在线解答海关AEO认证,100%通过
AEO认证服务网北京岸谷关务官网预归类服务-归类师权威操作预归类考试网
查看: 2025|回复: 0

《加工贸易货物监管办法》的执行公告更新啦!

[复制链接]
发表于 2020-3-25 10:57:01 | 显示全部楼层 |阅读模式
《加工贸易货物监管办法》的执行公告更新啦!-1.jpg
7 Z, g6 m" X. v, k' x& d; V
" r; s# S& x& s) t. b' ] 《加工贸易货物监管办法》的执行公告更新啦!-2.jpg / h7 s% P7 Q! s& P  x
! o& Y, q0 W' r& c; v

  _" ?5 M$ E  b2 X5 \0 T
& l9 a! U2 b& G: X2 P" D+ @* j# q2 }昨天,海关总署发布了
4 l( Q2 y, }, O5 F5 d2 g! x/ l& {8 Q0 T: e6 Q3 ~4 `6 p9 F, l# ^
《关于加工贸易监管有关事宜的公告》
: C4 ~& j% J/ F! K$ W
, ]0 \4 L8 z7 x' z5 M( {  C& |$ {, \7 I  Z. ?! {

$ i( k5 x  ?; _ 《加工贸易货物监管办法》的执行公告更新啦!-3.jpg
4 E' a0 U# j' h9 v1 Z7 [) z1 C" C2 i2 A$ _4 K2 R4 q+ {, F3 G6 K
《加工贸易货物监管办法》的执行公告更新啦!-4.jpg
4 `9 f& T' x' |1 w. j
& x; M0 m& E1 W$ ~% ? 《加工贸易货物监管办法》的执行公告更新啦!-5.jpg ! G5 g$ q; T: B1 B8 k4 }* |+ P; C7 {
% r* U% E4 `( m( T! Y2 ^
《加工贸易货物监管办法》的执行公告更新啦!-6.jpg 1 ?' l# M7 n& R* N. N' q

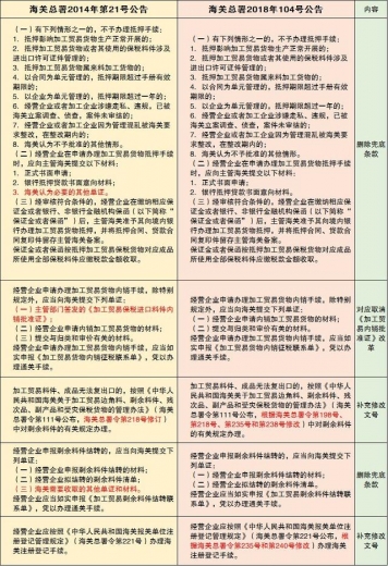
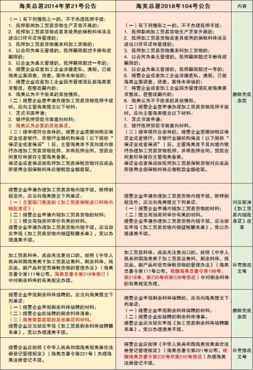
8 @5 u+ d/ J3 A  B$ w/ Z看到这段话你晕了吗?1 b/ Z2 o! v2 [7 P$ Z
; |) |/ v. p- a6 h4 }" f+ m
为什么我在总署240号令修订的《加工贸易货物监管办法》中找不到相关表述?
" f: U7 {6 v- C7 E9 l
* @9 q: b% I" }* S3 z! p  b- ? 《加工贸易货物监管办法》的执行公告更新啦!-7.jpg
: z* c# r+ r' T3 J5 ?1 k% Q2 L* s8 e2 w. n8 M$ j, \
其实,这次的公告$ O& G7 ?; X" O( P( Z

0 K2 @. |$ K: f" b% j; @' a- y! S3 Q并不是对《加工贸易货物监管办法》的修订" [$ ]  H$ f- j- d3 x( \2 p# z6 m

8 x. g' j# g; W% y! Z而是对《海关总署2014年第21号公告》的修订
' H' |( y0 i7 K4 v2 |, A8 |# b
8 L7 c$ g. T0 q" _' i) }6 T0 k: G《海关总署2014年第21号公告》是根据《海关法》、《加工贸易货物监管办法》及相关法律、行政法规、规章的规定,对执行《加工贸易货物货物监管办法》有关问题的公告。
/ s) m4 r/ n& A. B( `& O) ]" O* W; A( t; h7 K
一起来看看有什么变化吧
3 y: |0 z! k5 f3 H& n7 Y9 @& l
8 d: i! Y4 n1 y" j1 w4 N# H* L 《加工贸易货物监管办法》的执行公告更新啦!-8.jpg
; c+ j2 G& O6 F3 s/ s# t, C' p- h' M: `4 u) i* ?. X
《加工贸易货物监管办法》的执行公告更新啦!-9.jpg 2 ?0 g0 C  X' {8 U
. r# l: t# h1 o; u+ Q. M. S
文中部分图片源自网络,仅做配图表达,若有不妥,请微信留言告知。
5 ]5 g" M6 C$ \# @7 ~* V4 E; C
3 s  o: a+ @6 P! `2 y供稿:厦门海关保税连萌
*滑块验证:
您需要登录后才可以回帖 登录 | 注册

本版积分规则

关闭

站长推荐上一条 /2 下一条

QQ|Archiver|手机版|小黑屋|外贸精英网 ( 京ICP备19046145号 )

GMT+8, 2025-12-26 11:20

Powered by Discuz! X3.5 Licensed

Copyright © 2001-2025 Tencent Cloud.

快速回复 返回顶部 返回列表