海关AEO认证全流程服务,100%通过

 找回密码
 注册

QQ登录

只需一步,快速开始

手机号码,快捷登录

手机号码,快捷登录

在线
客服

在线客服服务时间: 9:00-24:00

选择下列客服马上在线沟通:

快速
发帖

客服
热线

010-62010715
7*24小时客服服务热线

关注
微信

关务资讯公众号
顶部
海关AEO认证申请全攻略2022年预归类师考试秘籍中国船务课程视频2020年关务水平测试培训
申请进出口商品预归类视频!AEO认证政策解读商品归类在线解答海关AEO认证,100%通过
AEO认证服务网北京岸谷关务官网预归类服务-归类师权威操作预归类考试网
查看: 3004|回复: 0

广州海关进口疫情防控物资免税申报指南(续)

[复制链接]
发表于 2021-5-11 10:03:07 | 显示全部楼层 |阅读模式
为全力保障疫情防控物资快速通关,根据财政部、海关总署和税务总局联合发布的《关于防控新型冠状病毒感染的肺炎疫情进口物资免税政策的公告》(2020年第6号,以下简称《公告》),广州海关制作并发布了《广州海关免税进口防控疫情捐赠物资通关和减免税手续办理指南》及《请关注!防控新型冠状病毒感染的疫情进口物资免税政策调整》。在此基础上,本指南增加了免税进口物资范围、卫生健康主管部门组织进口的防控疫情物资申报指引、广东省符合免税资质受赠单位信息等内容,希望能够帮助捐/受赠人用好税收优惠政策,保障防疫物资高效通关。
& F$ J1 K' j* X7 Q/ X* @& Y% x
. N" W' c* j2 e. n7 h4 r
" }# f2 k' y. e) _4 n( C' g1 i& Y
免税进口物资范围
' H+ L: p1 a; r! n- i8 s+ l
- [/ P' }( `/ Q! ~1
* D) t- m7 F. ^
" Q  Q4 J8 V; \& a《慈善捐赠物资免征进口税收暂行办法》(财政部 海关总署 国家税务总局公告2015年第102号,以下简称《办法》)第六条规定:
. B+ \" l: L1 \* Y- \5 d$ W. ~  V* T; Y8 [4 A: I
本办法所称用于慈善事业的物资是指:
! E" [* M6 |+ P5 ^4 E* C# U9 U& M0 k6 C$ H
(一)衣服、被褥、鞋帽、帐篷、手套、睡袋、毛毯及其他生活必需用品等。/ D  x' b% I3 a+ _, V
! S' m: E- U: B0 E( m) R
(二)食品类及饮用水(调味品、水产品、水果、饮料、烟酒等除外)。1 B8 X9 y2 k5 ^) x4 U2 w

" L% a. q  c3 c8 |1 C0 g# P(三)医疗类包括医疗药品、医疗器械、医疗书籍和资料。其中,对于医疗药品及医疗器械捐赠进口,按照相关部门有关规定执行。
4 a' ?4 u& |6 u$ y3 m; P* z: _8 n: O. B
(四)直接用于公共图书馆、公共博物馆、各类职业学校、高中、初中、小学、幼儿园教育的教学仪器、教材、图书、资料和一般学习用品。其中,教学仪器是指专用于教学的检验、观察、计量、演示用的仪器和器具;一般学习用品是指用于各类职业学校、高中、初中、小学、幼儿园教学和学生专用的文具、教具、体育用品、婴幼儿玩具、标本、模型、切片、各类学习软件、实验室用器皿和试剂、学生校服(含鞋帽)和书包等。- f( b: A; z+ ^0 [* g0 W0 o
' j* N& \- x& p5 ]: C" K' D! L
(五)直接用于环境保护的专用仪器。包括环保系统专用的空气质量与污染源废气监测仪器及治理设备、环境水质与污水监测仪器及治理设备、环境污染事故应急监测仪器、固体废物监测仪器及处置设备、辐射防护与电磁辐射监测仪器及设备、生态保护监测仪器及设备、噪声及振动监测仪器和实验室通用分析仪器及设备。
9 {$ W! B! E4 R1 u, O& e' S" S0 t" ~' z* C5 d' A
(六)经国务院批准的其他直接用于慈善事业的物资。
4 C; y1 o5 a9 Y/ a6 D! z4 h/ i6 g7 L6 F: B6 e
本办法所称用于慈善事业的物资不包括国家明令停止减免进口税收的特定商品以及汽车、生产性设备、生产性原材料及半成品等。捐赠物资应为未经使用的物品(其中,食品类及饮用水、医疗药品应在保质期内),在捐赠物资内不得夹带危害环境、公共卫生和社会道德及进行政治渗透等违禁物品。
+ E8 V; @  o0 Y/ W0 n8 x3 D9 S: t
7 o; y& }0 D0 p0 G2* p/ x2 Z: K" C% a
, \' Q: r& l+ ~( s7 Y# j& N* C
《公告》第一条规定,扩大《办法》规定的进口物资范围:
; _! n; W4 R2 n5 b0 j, A/ s/ t6 U
增加试剂,消毒物品,防护用品,救护车、防疫车、消毒用车、应急指挥车。
( v2 a6 k7 R% [! S+ B# d1 J0 A- \' d6 T

) o2 Q- H% [1 ]7 S, ?# @8 e
. y. ~7 E* T* b  u" E1 H0 a7 M! d卫生健康主管部门组织进口疫情防控物资免税申报指引' p8 p2 J" A; |) K

( q$ y  q" X; c6 g根据《公告》第二条规定:自2020年1月1日至3月31日,对卫生健康主管部门组织进口的直接用于防控疫情物资免征关税。进口物资应符合《公告》第一条第(1)项或《办法》规定。省级财政厅(局)会同省级卫生健康主管部门确定进口单位名单、进口物资清单,函告所在地直属海关及省级税务部门。4 M. F) A. N& E; q# |' V+ @

5 i% G2 N3 m; x  a9 q(注:上述“省级”适用范围包括各省、自治区、直辖市及计划单列市和新疆生产建设兵团相关单位。)
( K* O! u0 Q  m9 K+ e  q+ N; h- G  D6 ^) H) u
1( v- E  ]" i! V, ]

) c# O/ x2 v) {免税申报指引8 b! i9 L% c, L4 E, C

+ O: }( K8 E' Z3 l: ?7 O, u为保证相关物资快速通关,现将相应报关单部分栏目的免税申报指引如下:
: h5 l& Q0 R8 j6 j* g
* M  \7 |, E) F) n$ a# x(一)报关单表头监管方式为“一般贸易/0110”,征免性质为“疫情防控物资/930”。
5 o: T& Y8 l& Y- H* P4 F5 G4 Y+ D1 D) P/ ^+ l2 Q' }  {& n
(二)报关单表体征免意见为“特案/4”,关税税率为“0”,增值税税率为“照章”。
% M5 r9 S1 T1 f; o) Z( @; U# ?7 C) D7 k) H: \; N; w
2
  X" P7 ~) a3 \2 G6 E7 U0 [- d! R7 q, p3 @( N6 a2 C5 Y
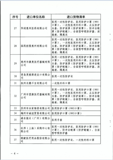
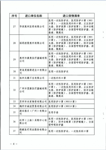
广东省进口单位名单和进口物资清单
4 s7 U1 t& d' m, `- c  i" C! J
9 H7 _' u/ `' t/ t7 N8 @# S广东省财政厅会同广东省卫健委确定了广东省符合条件的两批进口单位名单,并已函告省内直属海关及省级税务部门。进口单位名单、进口物资清单如下(有关信息更新至2月12日,后续如有更新另行发布):
  h" H7 N. d6 W! A( r( c/ T1 l8 Z5 X1 V3 Q/ J
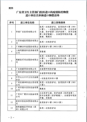
第一批
1 O! G. x$ Y$ I6 u; K
* b" M- @8 _% s- i0 |3 ]5 M防控疫情物资进口单位和进口物资清单" Y# \7 j$ e. [% Q! m1 i5 f% T

/ \. b, P2 j. M(49家)
' m) C! I; d2 p7 T& X2 P# @
5 a9 M1 A2 ^) |# K2 m+ q* P& q: h  @' j% i<<  左右滑动查看  >>. i1 d5 [6 C8 e3 U" `2 y2 Y
7 x+ h! y* d! e) e  [
广州海关进口疫情防控物资免税申报指南(续)w2.jpg
& }. ?! r3 u- m0 r6 R: w) B+ V
5 r; d/ F8 c! b: p% I3 _) A 广州海关进口疫情防控物资免税申报指南(续)w3.jpg . z% a! d; Y) g, t1 d8 _; b5 A+ d
' i- l8 g7 x3 d# v- e, A3 C
广州海关进口疫情防控物资免税申报指南(续)w4.jpg 7 u7 i, [  X& A: W$ N

+ l2 G7 ?6 G" T- U* V* O9 q6 C 广州海关进口疫情防控物资免税申报指南(续)w5.jpg
9 ~- d5 {  Q5 g- Z- Y1 v+ e
+ d* y% m7 l; U( R. @9 v8 G 广州海关进口疫情防控物资免税申报指南(续)w6.jpg
, k* [- o! ~, `8 g$ m
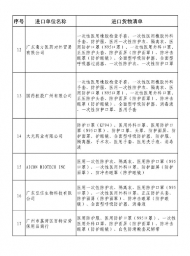
* p% b( S$ b8 ?0 [6 R* ^: C第二批' q5 r  e( j# z1 N( c

( ?5 z: O  |; O3 ^) `  D9 R防控疫情物资进口单位和进口物资清单; i  j$ ^4 c5 ^" L, \

, `+ I) R, R* e* o/ h# y(74家)0 m% ^1 S0 y1 T' b

- z+ y% s! ~% U! e<<  左右滑动查看  >>
  H8 s/ y) X! x0 h6 a* d/ o; r' |0 a/ ?  c" P0 U
广州海关进口疫情防控物资免税申报指南(续)w7.jpg 8 {0 i; D; z7 C: E% ]

6 H3 o" x- z6 @' b/ S 广州海关进口疫情防控物资免税申报指南(续)w8.jpg
! h' Z) I' h, [8 K. I' h  `& f* `  [0 [+ v1 z
广州海关进口疫情防控物资免税申报指南(续)w9.jpg & m0 X) R8 J- F$ e
9 _+ \) u7 [4 T" ?# g5 f2 ^& h. y
广州海关进口疫情防控物资免税申报指南(续)w10.jpg
2 W+ m8 A7 O# @+ D3 ~" j8 d: O2 s) l6 P, A% |: d6 y
广州海关进口疫情防控物资免税申报指南(续)w11.jpg
: g" E% l& E7 C2 t
, d/ x( }: C3 Y3 o5 F+ f9 [# W 广州海关进口疫情防控物资免税申报指南(续)w12.jpg
0 M" X5 D" Y+ Q: @
( c4 @) D6 ~. a  K) q9 M9 F0 M 广州海关进口疫情防控物资免税申报指南(续)w13.jpg
  j9 Q, m: j8 Y# @5 p
0 G1 h4 {! d7 u) r 广州海关进口疫情防控物资免税申报指南(续)w14.jpg . |$ |1 F! y& p: R8 s0 g1 N/ l

! K" P1 J& c" ~, ~5 [0 @  }' F0 p3
5 |% M4 P8 ]0 X  G$ k2 V1 K: }! @) ]' [* I" W8 T3 s( u+ b2 i
海关提醒' v- S4 _' c8 d9 }5 f- f
$ w% x5 {$ L5 _1 z$ B( F
(一)广东省外全国其他省级卫生健康部门组织进口的直接用于防控疫情物资,符合《关于防控新型冠状病毒感染的肺炎疫情进口物资免税政策的公告》规定要求的,也可在广州海关各隶属海关口岸参照本指引办理。
- J+ a2 R$ t8 K/ t1 R$ z% _4 q7 j7 ]1 e2 G
(二)对于已纳入进口单位名单范围但进口不属于物资清单货物等特殊情况,可及时与广州海关关税处联系,以便快速办理。
8 ~0 V% c* W; e' E2 V! }0 d  v/ C7 K- R& C( i' ^/ ?, g. i
(三)其他未尽事宜按公告办理,海关总署及广州海关另有新的、特别规定的,从其规定。
& X' |0 J! _0 t- N9 X5 ?4 ?) Y" a
/ z" X0 g& K8 i2 R, u$ U3 M1 y* [8 n

9 d5 D( d6 V( q广东省经认定符合免税资质受赠人信息2 J$ U0 a5 T; }# H+ l2 Q5 K( `
3 S3 y  e6 A6 T, D/ H
根据《公告》第一条第(3)项规定:自2020年1月1日至3月31日,扩大《办法》受赠人范围,增加省级民政部门或其指定的单位。1 v/ l+ ?" ~' V' J4 Q3 D
" L7 N3 }) Q& S+ z
对符合规定的捐赠用于疫情防控的进口物资,免征进口关税和进口环节增值税、消费税。$ v" [9 t+ t% F" `" z
/ Y& _9 D. P: s4 l0 j4 x7 s
1
6 @5 U0 p# l7 D8 k  t6 P; e" B& U, ?
受赠人信息
  F0 P+ P5 U/ a7 ?8 v- Q  q
3 X( h# m3 i  i! ?2 B广东省民政厅指定的单位和经广东省民政厅登记注册且被评定为5A级的以人道救助和发展慈善事业为宗旨的社会团体和基金会,现已增加至38家(有关信息更新至2月12日,后续如有更新另行发布)。, s" H' L: ^, a/ R: ~, \& w
4 E+ q4 }( d+ E, G/ A9 y
广东省民政厅指定的单位
/ l5 ~3 E+ p4 }& i, E- W5 w( w% m; A, {: X* n
(21个)8 p$ h% s$ C2 p& P* T  k4 X
4 g' r! f- f( [0 a0 G) m! P
<<  上下滑动查看 >>* |4 l; i0 U; g2 L! I4 Z- {
8 O" ?! u8 l- [
广州海关进口疫情防控物资免税申报指南(续)w15.jpg
( y9 K  V* v! W) x: P( w' e
' t3 |$ t" s; n% P! a 广州海关进口疫情防控物资免税申报指南(续)w16.jpg - O! v/ g7 u; T5 p

6 @) @" f; A" v/ a$ J+ G7 u- z 广州海关进口疫情防控物资免税申报指南(续)w17.jpg 1 ~" V9 [# Z6 ?; W0 Z

6 B2 N! z  m- I4 v+ }, T1 \7 t 广州海关进口疫情防控物资免税申报指南(续)w18.jpg $ N" W  A/ h6 x7 J) v
# ^, p) S9 F& m; F# @7 g
经省民政厅登记注册且被评定为5A级的以人道救助和发展慈善事业为宗旨的社会团体和基金会
. M3 F% \: Y, d) ^$ [
% ?, G+ _: s1 T" d8 G(17个)
  P; I/ _* S7 @
# Z6 U1 r7 P! {2 P' J' f+ w9 U/ ` 广州海关进口疫情防控物资免税申报指南(续)w19.jpg
5 O: q8 u/ y$ `9 i7 c! b* Q- i! j' F6 A3 u
广州海关进口疫情防控物资免税申报指南(续)w20.jpg 4 k. X  S' @1 q7 {! Z

' q0 e# d/ ?  H6 {3 S/ m2
- Y6 y5 Y5 W6 N1 t' T' E+ v( e7 {9 t+ R8 |- C* T* e% o; u0 E) z
海关提醒; l' V3 [" x7 W5 a7 j, C8 T
+ @5 W6 D9 g# G  ?
全国其他地区符合免税资质的受赠单位也可在广州海关各隶属海关口岸参照本指南办理。. U- d9 V$ Y6 p
8 Z: v. W0 ]) N/ E

# O3 F2 t& P& q6 b9 C+ E6 v/ j3 g: N& {. K
业务咨询联系人信息9 V) g" X! n. ~7 A2 _' Z
+ l. [7 S1 i# }' {5 a* t1 n% l% K
16 I* F! O3 E3 n
3 q( m* B  d- P" D
广东省卫健委
) J  d, U4 p# H/ J: E; f2 ]' a% h5 {1 E# n
孙才顺,020-838015370 J) w, g- j1 {- O( D) ]

1 u7 W( P( a2 I蔡祖劲,020-83880532$ ^6 p  O/ _& r3 [  \/ ]
4 j- N0 W7 I: v/ w- p( @, q
2
$ l. s6 `8 {7 z6 k) D9 Y7 K
8 I8 A. o# K4 s$ l广东省民政厅
7 U7 [$ X% P3 C* k$ G9 @4 z! G  l/ e' {7 c0 }, L
余   莉,020-83171430、18665670889' u( `& u/ v' G1 w4 Y
: s/ T& R' N* t
3
) y, S) x" ^& D9 O- f. j
. m. z* q! n1 a, C6 o8 R( d2 `广州海关关税处, k0 B7 g* D% X5 ], _

5 V2 E  g  t# l+ B吴玉琳,020-81102206、13926017922
( W6 c2 L4 z$ v$ `
( O1 I* P$ q$ q6 I& l陈    丹,020-81102341、13570006780
8 e9 y! Y  B1 [% k% w# J4 V& Y* [+ J; M) {4 W. C
供稿:关税处* m) ~" Q! J# V2 ]
7 \  E1 n' K# I2 T" y/ e  A
               
- K6 w. ^+ \( w7 p8 }原文作者:广州海关12360
*滑块验证:
您需要登录后才可以回帖 登录 | 注册

本版积分规则

关闭

站长推荐上一条 /2 下一条

QQ|Archiver|手机版|小黑屋|外贸精英网 ( 京ICP备19046145号 )

GMT+8, 2025-12-26 00:45

Powered by Discuz! X3.5 Licensed

Copyright © 2001-2025 Tencent Cloud.

快速回复 返回顶部 返回列表