找回密码
 注册

QQ登录

只需一步,快速开始

手机号码,快捷登录

手机号码,快捷登录

在线
客服

在线客服服务时间: 9:00-24:00

选择下列客服马上在线沟通:

快速
发帖

客服
热线

010-62010715
7*24小时客服服务热线

关注
微信

关务资讯公众号
顶部
海关AEO认证申请全攻略2022年预归类师考试秘籍中国船务课程视频2020年关务水平测试培训
申请进出口商品预归类视频!AEO认证政策解读商品归类在线解答海关AEO认证,100%通过
AEO认证服务网北京岸谷关务官网预归类服务-归类师权威操作预归类考试网
查看: 2392|回复: 0

保税物流中心(A型)设立审批 行政审批事项办事指南

[复制链接]
发表于 2021-6-8 16:08:49 | 显示全部楼层 |阅读模式
保税物流中心(A型)设立审批 行政审批事项办事指南-1.jpg

图源:今日头条
申请企业代表
您好!之前我的朋友咨询了关于保税物流中心(B型)的申请要求和所需注意事项,收获不小;现在我司想申请成为保税物流中心(A型)的经营企业,想向您咨询一下关于保税物流中心(A型)的申请要求和所需注意事项。

海关关员

您好,您可以查看这份《“保税物流中心(A型)设立审批” 行政审批事项办事指南》。再由我给您详细解读一下!

“保税物流中心(A型)设立审批”

行政审批事项办事指南

一、“保税物流中心(A型)设立审批”依据

《中华人民共和国海关法》第三十二条

经营保税货物的储存、加工、装配、展示、运输、寄售业务和经营免税商店,应当符合海关监管要求,经海关批准,并办理注册手续。保税货物的转让、转移以及进出保税场所,应当向海关办理有关手续,接受海关监管和查验。

二、企业办理“保税物流中心(A型)设立审批”所需满足条件

申请企业代表

我们企业想申请设立保税物流中心(A型),场所需要满足什么条件?

海关关员

设立保税物流中心(A型)应当具备下列条件:

1.符合海关对物流中心的监管规划建设要求;

2.公用型物流中心的仓储面积(含堆场),东部地区不低于4000平方米,中西部地区、东北地区不低于2000平方米;

3.自用型物流中心的仓储面积(含堆场),东部地区不低于2000平方米,中西部地区、东北地区不低于1000平方米;

4.物流中心为储罐的,容积不低于5000立方米;

5.建立符合海关监管要求的计算机管理系统,提供可供海关查阅数据的终端设备,并按照海关规定的认证方式和数据标准与海关联网;

6.设置符合海关监管要求的隔离设施、监管设施和办理业务必需的其他设施。

申请企业代表

保税物流中心(A型)的经营企业应当具备哪些资格条件?

海关关员

保税物流中心(A型)的经营企业应当具备下列资格条件:

1.经工商行政管理部门注册登记,具有独立的企业法人资格;

2.具有专门存储货物的营业场所;

3.具有符合海关监管要求的管理制度。

三、“保税物流中心(A型)设立审批”所需材料

申请企业代表

申请保税物流中心(A型)是否要收费?首次申请需要提交些什么材料?

海关关员

保税物流中心(A型)的设立审批是不收费的。

首次申请的话需要提供:

1.保税物流中心(A型)设立申请书;

2.保税物流中心(A型)的地理位置图、平面规划图。

注意:记得提交以上资料时需加盖你们公司的企业章哦!

对于后续的延续申请、变更申请及注销申请所需提交的资料这里有个表,一目了然。

“保税物流中心(A型)设立审批”

政务服务事项办理材料目录


保税物流中心(A型)设立审批 行政审批事项办事指南-2.jpg

点击图片可放大
四、“保税物流中心(A型)设立审批”办理流程

申请企业代表

所需资质条件、申请材料我都了解了,可以向我介绍一下具体的办理流程吗?

海关关员

没问题,广州海关关区内的保税物流中心(A型)申请、受理、审查、决定主要流程如下:

广州海关关区内保税物流中心(A型)

申请、受理、审查、决定流程

1.企业申请设立物流中心,由主管海关受理,报直属海关审批;

2.企业自直属海关出具批准其筹建物流中心文件之日起1年内向海关申请验收,由主管海关按照《中华人民共和国海关对保税物流中心(A型)的暂行管理办法》的规定进行审核验收;

3.物流中心验收合格后,由直属海关向企业核发《保税物流中心(A型)注册登记证书》;

4.获准设立物流中心的企业确有正当理由未按时申请验收的,经直属海关同意可以延期验收,除特殊情况外,延期不得超过6个月;

5.获准设立物流中心的企业无正当理由逾期未申请验收或者验收不合格的,视同其撤回设立物流中心的申请。

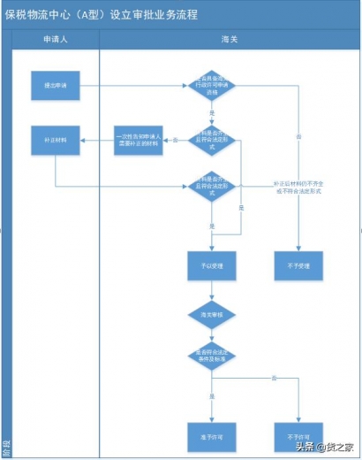
“保税物流中心(A型)设立审批”

具体办理流程图


保税物流中心(A型)设立审批 行政审批事项办事指南-3.jpg

五、“保税物流中心(A型)设立审批”延续、变更及注销所需注意事项
申请企业代表

保税物流中心(A型)的设立有有效期吗?有效期满后可否申请延续?

海关关员

《保税物流中心(A型)注册登记证书》的有效期为3年。

延续时请注意:

1.物流中心经营企业申请延期的,应当在《保税物流中心(A型)注册登记证书》每次有效期满30工作日前办理延期手续,由主管海关受理,报广州海关审批;

2.广州海关对审查合格的物流中心经营企业准予延期3年,并换发或签注《保税物流中心(A型)注册登记证书》。

申请企业代表

如果企业发生变更,保税物流中心(A型)的变更需要注意什么?

海关关员

变更时请注意:

物流中心需变更经营单位名称、地址、仓储面积(容积)等事项的,主管海关受理企业申请后,报广州海关审批。

申请企业代表

如果要注销,需要注意什么?

海关关员

注销时请注意:

保税物流中心(A型)经营企业因故终止业务的,保税物流中心(A型)经营企业提出书面申请,主管海关受理后报广州海关审批,办理注销手续并交回《保税物流中心(A型)注册登记证书》。

海关关员

保税物流中心(A型)设立审批在广州海关关区内各业务现场可实行关区通办。

网上办理地址:登录“互联网+海关”一体化网上办事平台(复制并通过浏览器打开网址:

http://online.customs.gov.cn)或海关行政审批网上办理平台(复制并通过浏览器打开网址:http://pre .chinaport.gov.cn/car);

现场办理地址:广东省广州市天河区珠江新城华利路61号广州市政务服务中心4楼;

咨询电话:广州海关12360服务热线(020-12360转1)。

小提示 :

以上提到的《“保税物流中心(A型)设立审批” 行政审批事项办事指南》及其附件需要时可在广州海关门户网站(复制并通过浏览器打开网址:http://guangzhou.customs.gov.cn/)搜索“保税物流中心(A型)设立审批”自行下载。

供稿:自贸区和特殊区域发展处

来源:广州海关12360

注:文章及图片除原创外均精选转载自网络,版权归原作者所有,意在分享如有侵权请联系删除

保税物流中心(A型)设立审批 行政审批事项办事指南-4.jpg

货之家专业提供:保税仓储、进口报关、跨境货源、海外仓储、国际物流、跨境平台、跨境购汇等定制一站式跨境进口无忧服务!
*滑块验证:
您需要登录后才可以回帖 登录 | 注册

本版积分规则

关闭

站长推荐上一条 /2 下一条

QQ|Archiver|手机版|小黑屋|外贸精英网 ( 京ICP备19046145号 )

GMT+8, 2025-11-11 08:25

Powered by Discuz! X3.5 Licensed

Copyright © 2001-2025 Tencent Cloud.

快速回复 返回顶部 返回列表