2020年预归类考试实战课程

 找回密码
 注册

QQ登录

只需一步,快速开始

手机号码,快捷登录

手机号码,快捷登录

在线
客服

在线客服服务时间: 9:00-24:00

选择下列客服马上在线沟通:

快速
发帖

客服
热线

010-62010715
7*24小时客服服务热线

关注
微信

关务资讯公众号
顶部
海关AEO认证申请全攻略2022年预归类师考试秘籍中国船务课程视频2020年关务水平测试培训
申请进出口商品预归类视频!AEO认证政策解读商品归类在线解答海关AEO认证,100%通过
AEO认证服务网北京岸谷关务官网预归类服务-归类师权威操作预归类考试网
查看: 1835|回复: 0

自贸连线丨保税仓库海关审批怎么办?

[复制链接]
发表于 2021-6-13 09:26:55 | 显示全部楼层 |阅读模式
自贸连线丨保税仓库海关审批怎么办?w2.jpg
' K$ R6 Y) @$ ?. Z  k1 E5 I5 M3 n1 K: l( C% p5 Q' V
自贸连线丨保税仓库海关审批怎么办?w3.jpg
2 O/ c; j; \$ [( h2 p/ L- @7 A
5 Z# T8 `+ b6 T9 v申请企业代表
1 A! n4 V: P: W: o" c4 e4 O0 Z6 z1 q
您好!我们公司需要存放一些保税货物及其他未办结海关手续货物,所以现在想申请设立保税仓库,向您咨询一下关于保税仓库的申请要求和所需注意事项。; {# m: Z3 q+ a

6 W# l0 v! V) l; V海关关员
( _9 B5 `5 Y$ _, C7 c2 D; Q2 ?4 X( I% P; R% v- V4 \: \# `: X1 [
好的,由我来给您介绍一下《“保税仓库设立审批” 行政审批事项办事指南》及重点注意事项。
; U1 P7 m1 X# T1 h4 j* @3 f2 {$ c7 q5 ~9 h. V. @
自贸连线丨保税仓库海关审批怎么办?w4.jpg / X8 I0 J- T2 ?$ v  S: q

' c3 Y0 B9 A, R; x0 I5 U& Q 自贸连线丨保税仓库海关审批怎么办?w5.jpg
) U) ]6 ?) b: a- D3 T5 Y9 Z6 J
; j$ W& y! m, b“保税仓库设立审批”" f2 P+ C* L& p

  B! u/ [2 Q$ H- @& }+ H# L行政审批事项办事指南. e& m# Y; M+ e
' X1 d0 o: |3 [. S* W

, x7 l% x# J+ f1 w/ a" s* {2 z9 I8 q) G' W# T2 Z0 q, t0 ]
“保税仓库设立审批”依据, f) J$ Q- ~, o7 v& H
+ y. p, y  Z! o/ }4 z+ H
《中华人民共和国海关法》第三十二条5 d( o7 h. K- K- W( N
6 |6 H* ^0 U, Q0 G/ d$ I2 a5 h
经营保税货物的储存、加工、装配、展示、运输、寄售业务和经营免税商店,应当符合海关监管要求,经海关批准,并办理注册手续。保税货物的转让、转移以及进出保税场所,应当向海关办理有关手续,接受海关监管和查验。! _: _7 b7 k7 }$ U& F
, @( r1 g+ h" T1 U
2 U! ~0 {+ H9 [+ M: e
1 \4 K+ {! n1 L5 l2 V$ Q, s
企业办理“保税仓库设立审批”所需满足条件( w; S$ y3 p" B6 F5 y1 l
7 y0 K1 |& q/ A; X

: U; m! `) e) v5 ^, J( j: H
5 Q6 Q7 @4 T# c; G3 d6 w0 q5 B申请企业代表
" L. s- ]' ~1 q4 G5 V- D/ d
0 ^: A& _2 N& C# r保税仓库的经营企业应当具备哪些资格条件?
: [: ]6 h* Y/ i: b) e# r, v3 [% X" u; ^3 I
海关关员) |( L% \# u( ^& u; f2 c' Z
9 S' u  l5 r4 G+ A) R
保税仓库的经营企业应当具备下列资格条件:* H- B* G1 o! b7 l$ Q/ a+ e

% F6 M1 ~7 v; i! o
' Y; u3 _( [" @5 G% [3 N3 h: {( C* t, M. _/ y
1.经工商行政管理部门注册登记,具有企业法人资格;
4 U1 l' v3 v# v, l3 I( F2 w
8 `5 k/ `! p- G8 n! G  A. J5 b! N2.具有专门存储保税货物的营业场所。
1 g$ h5 D8 m3 s5 l; D& x3 R
, b2 E1 X7 O% k& y
- u, J6 L! e9 ?5 Q, Q, _. v
; y) ^: j5 a" k) {% O2 m申请企业代表
6 F& y2 V3 e2 r
3 ~1 Q) d8 i! s" a) I我们企业想申请设立保税仓库,需要满足什么条件?) [* u$ q% q) `3 J. b4 }
6 x6 g, _8 [4 `# s2 G
海关关员
( K; _% ^" b! O7 T: N' M* z7 t9 u9 x8 h  ]; k6 }
设立保税仓库时,应当具备下列条件:
, e& N3 r# z8 [  K0 L4 E% c) y# H, o& d$ b3 j
1 z" f+ |$ }2 P- E) U
- A$ j! e: Z- S$ O+ {3 K
1.符合海关对保税仓库布局的要求;
6 c) O5 u1 m  Z3 n% }
1 Q8 h: t: p: k8 I2 u3 ~2.具备符合海关监管要求的隔离设施、监管设施和办理业务必需的设施;( }' |1 u+ j/ i: @$ G8 _2 e2 w
3 n* E9 o( ?, J9 Y# I! ]7 z) }1 D4 o
3.具备符合海关监管要求的保税仓库计算机管理系统并与海关联网;
) n0 ~, Q5 D+ c% D2 N+ |: o! X
1 C* B; Y* t0 @( d, I4.具备符合海关监管要求的保税仓库管理制度;  ?# K- F2 h* b! i

5 o  b4 ?) z5 |8 Z5.公用保税仓库面积最低为2000平方米;/ d  a2 u* G1 r1 ^5 |* e# B

4 R  s/ H. C* X4 ?+ i: B1 R% J5 ?6.液体保税仓库容积最低为5000立方米;( J3 {( _2 i; n+ g9 I, l1 _2 a
% _0 I$ O7 L+ Q8 |3 |3 p7 n, U
7.寄售维修保税仓库面积最低为2000平方米。
8 ]5 u6 V4 r2 f7 ^; B! `+ c- C
/ C* `/ l2 K% I# d
. S* L2 ^$ J+ u! V# x' `
“保税仓库设立审批”所需材料6 H; |8 G0 R9 d& i; A

7 J) b, _: o8 p) F. M' t) j) q1 T% g2 Z7 s( K" g. }
% u$ [4 L  o0 w3 X) J6 z) ~8 e
申请企业代表
- o1 p- ~' z, b- t8 J; E
( U4 X' b% z1 e3 {申请保税仓库是否收费?需要提交些什么材料?# t5 m# @+ q' b! t0 |
) D9 }' O; V3 s4 x% |3 b) ~, b( g
海关关员
, a( R5 \2 U+ N- u# K4 |. d; [. ^1 M7 W/ l! a# Q) ~& P0 p+ ~
保税仓库的设立审批是不收费的。
7 y$ @# i& w/ r& F2 F7 S; m; Y  b7 S6 t: R( r; b! q; E
首次申请的话需要提供:4 T5 G$ r. }+ B" v
2 I# z! R  G" \% q3 @  i
1.保税仓库申请书;, U% B2 ?" x8 R) a

3 n+ p9 A2 j8 ?0 z2.申请设立的保税仓库位置图及平面图;
9 I4 H* {7 t1 Y6 }
5 ?0 A& N) X3 N0 K  j5 y3.申请设立寄售维修型保税仓库的还应当提供经营企业与外商的维修协议。* I1 o! u  z, I8 O4 f" u

( ]5 s6 ^. A4 t( A# t注意:以上材料现场办理均需提供纸质版,网上办理均需提供电子版。3 k" @! V1 w+ ], y
2 z7 p7 H& L& t5 n4 l; Y4 b- A/ i
对于后续的延续申请、变更申请及注销申请所需提交的资料,可查看下方表格。
4 J) L1 k  v, w9 q* u( @
; d1 b& m4 ]  i- g/ t. w$ V
1 I$ }4 u) V+ h- \) x) b
/ ~* S/ U. e" L* s1 o“保税仓库设立审批”
; f# x) B  i! E8 }6 E* |; h6 `
* W" E+ F5 o) W/ v+ C政务服务事项办理材料目录
/ p  u9 b* o% K
' Q7 i) D# e: J3 v( q# V# G 自贸连线丨保税仓库海关审批怎么办?w12.jpg " Q" P( [$ ?- G* a1 W9 o
8 \# ?9 ]' D0 X" [( Z% n
点击图片可放大$ q# R9 L( V( R! Z
( c2 a& g5 r0 P. _( Y5 ]! q8 F

, l' J# k% X! i1 c. J7 s
2 V+ ?4 S& E9 Y& q7 h: M“保税仓库”办理流程# e+ w$ Z0 U3 e! f5 j

7 S# x7 X& [- V
$ E4 t% _$ r8 M: W# H% T* \7 p4 \# }1 S! r! v
申请企业代表$ _% O; j  y' T+ M9 x. T4 T

5 J5 {7 Y# b+ {8 H' @具体办理流程是什么?
  P% `. W3 h/ V5 U2 O! X/ F  v
& |/ O3 |* ~1 k$ K0 @- {5 m4 Q2 H海关关员
" k; g8 y/ F' O9 Q8 @* ~: Y2 x9 _  Q) t& d
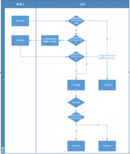
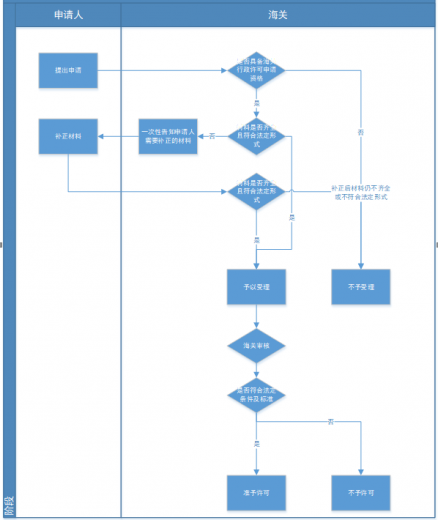
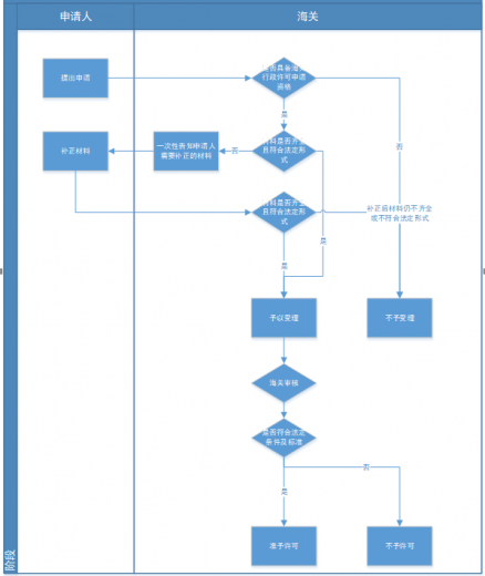
广州海关关区内的保税仓库申请、受理、审查、决定的主要流程如下:
( u/ ~; p( a! N) m+ T0 @% n; @" q* y1 U" z
2 U; }: A7 X) B) @) D' N) C/ G1 {
  O, F6 p/ F; K' I- j
广州海关关区内保税仓库1 g: N# I% ]" c9 w: ~7 y) S) @

2 U5 ]; x8 _$ [7 s2 E5 t5 B申请、受理、审查、决定流程, }8 C( @6 G+ r) A! g6 i
0 S9 l. W& I+ A0 G" Q$ w
1.申请人向仓库所在地主管海关递交申请材料,海关当场或在5个工作日内决定是否受理:对申请材料不齐全或者不符合法定形式的,应当场或者在签收申请材料后5个工作日内一次告知申请人需补正的全部内容;决定受理的,制发《海关行政审批受理单》;决定不予受理的,制发《中华人民共和国广州海关行政许可申请不予受理通知书》;
# n7 l* p; {5 Q0 |$ o1 h2 w, x$ w  o. B1 `% f+ _
2.主管海关受理申请后,于受理之日起20个工作日内审查完毕,填写《海关保税仓库/出口监管仓库审批表》,将初审意见和相关材料报直属海关,必要时主管海关可派员到仓库现场进行验核;
4 I; |3 s; P* m
* h/ k3 ^  a! I5 M/ _6 q3.直属海关应自收到仓库所在地主管海关报送的审查意见之日起20个工作日内作出决定。批准设立的,制发《中华人民共和国广州海关准予行政许可决定书(保税仓库项目)》;不予批准的,制发《中华人民共和国广州海关不予行政许可决定书(保税仓库项目)》;/ y8 Y3 d# v4 K; D0 [, R' u

# @6 Y0 w  G4 |8 [% B. q* s: ^4.申请人应当自海关出具批准文件之日起1年内向仓库所在地主管海关书面申请对保税仓库的验收,无正当理由逾期未申请验收或者验收不合格的,该许可决定书自动失效;1 w3 |1 P  {; n. t2 k1 s8 f

- Q1 `; y% i) h/ U5.仓库主管海关自接到企业书面申请及随附相关材料之日起10日内进行实地验收,填写《海关保税仓库/出口监管仓库勘验记录表》并将相关材料报直属海关审核。申请验收时的保税仓库应当符合“申请条件”的相关要求;8 t/ I  B- r0 ^, l& R# k

% N: N) V+ Q$ T( i1 G, v* a- f' L6.直属海关自收到主管海关报送材料之日起10日内审核完毕,必要时可会同仓库主管地海关进行实地核实。对验收合格的仓库,直属海关核发《保税仓库注册登记证书》,批准开展相关业务;对验收不合格的,海关应书面告知申请人;
( D  k1 I; D4 L+ d& c/ V6 d$ u. ?- {: V0 O
7.直属海关应按照行政许可要求出具批准文件,由仓库所在地主管海关将批准文件转交到企业。
# k4 f4 G* }" ^5 ^% E1 z0 n& L  n* X- ~' W
自贸连线丨保税仓库海关审批怎么办?w15.jpg ( Y' C4 t! ~- N% i& }2 q3 y: r- G
8 n* W: Z6 c5 Y& ~& c; v6 v
“保税仓库设立审批”* B" {$ j" W% F5 }" j8 t
* W. Z+ a  F/ @- K) ]: ?
具体办理流程图) P" _4 `! A9 ~8 @$ P2 [( ^
1 o8 b$ U1 Q" w0 K+ }+ ~: M" F
自贸连线丨保税仓库海关审批怎么办?w16.jpg : [; j$ [) k, h

7 {# {7 K# g3 h3 i8 M1 a4 P海关关员
9 E. F9 \( a# `. S8 d& Q
, ]# L2 J3 v# P对于准予许可的我们将会出具《中华人民共和国广州海关准予行政许可决定书》,而不予许可的则是出具《中华人民共和国广州海关不予行政许可决定书》。" K! Y% K  q! }4 ^' w

0 h/ n, O0 i) m# X8 c以下是准予行政许可决定书的样本,供参考。! Q, d0 ?# _% ~

' j' r. K& Y; t3 K: q7 `+ x2 O: P# i9 ]' T2 p& P: J

% n% F- r5 c+ X. ]% W8 W" | 自贸连线丨保税仓库海关审批怎么办?w18.jpg 9 k1 a+ `  O' V+ \

! L, v  h7 U8 w4 M( p+ D/ O, C4 U6 g  _7 b  \

* D8 C- j; S* V“保税仓库”延续、变更及注销所需注意事项1 L5 V% s0 O- o9 H' E9 e

. _3 o2 J' P8 i) X# S0 Y* A( I1 _1 j; _; V5 ?6 X

8 ?  X1 q8 W$ Q7 N" z申请企业代表+ P# M  t/ `( A2 ^9 F: X
. \# h8 M  y+ r9 \
保税仓库有有效期吗?有效期满后可否申请延续?
& t: J; k5 {# V
5 J) L& d# ~9 e! R  o4 S海关关员
! \" V' l0 h( `9 Z9 _, D0 T3 O, ]; j; B
《海关保税仓库注册登记证书》的有效期为3年。
% \* j+ \, P9 d/ T  ~  n; w- X; w" t8 I3 O
延续时请注意:! d4 J* N6 w) j1 X% p1 p
. |/ ^2 v* L1 M, j9 }- ?) {
1.仓库经营企业申请延续的,应在注册登记证书有效期届满30个工作日前向仓库所在地主管海关提交相关资料;
; M; x9 n1 Y4 l7 V5 Y7 R6 Z9 e# ]4 e4 k& V3 B6 u5 Y
2.海关应当在注册登记许可有效期届满前作出是否准予延续的决定:仓库所在地主管海关在收到申请后填写《海关出口监管仓库/保税仓库审批表》,并于15个工作日内作出是否准予延续的决定,并留存有关材料。" ?! b/ p. o4 Y% e3 ?1 R
  x  _8 i9 Z# f$ T+ u, ?8 R

) q3 \3 d, a6 o* Z4 n; L( B# {. |2 ?- T$ m- H& H; A1 P  |1 W- A

( L) @) F" t. u8 D+ r- {: ^
2 v5 N: ]4 [1 J; z) h4 U# A申请企业代表5 s& T' x) x# }4 |
/ E) V; \% {* |! J& t2 l
什么情况下我们需要向海关发起保税仓库的变更,变更时又需要注意什么?
) h  g8 X8 S+ `3 J/ T) h! \  C; |. r3 \. X; ]: Z8 i1 k
海关关员
$ f! O) q7 [" U% T+ j4 E: _2 k( R! P2 d
1.保税仓库需变更名称、地址、仓储面积等事项的,企业应向仓库所在地主管海关提交相关资料,由仓库所在地主管海关受理、审批。
7 I5 o- Z1 q2 b# ~& W+ `
+ x0 s! G6 Z2 Y% Y7 I& A) y2.对其中变更仓库地址、仓储面积的,海关应根据企业申请,在批准变更1年内、新库址开展业务前,按规定进行重新验收。海关认为必要时应下库核实变更事项。5 C0 U9 F  _+ B& e, m
3 `& G; g0 [, ?
3.企业申请变更单证齐全、有效,且仓库地址、面(容)积、库位等变更后仍达到保税仓库应具备条件的,仓库所在地主管海关应填制《海关保税仓库/出口监管仓库审批表》,并留存有关材料。保税仓库注册变更完成后,仓库所在地主管海关告知企业。
+ t; A& n- }7 l. f) s6 g( R# U+ R+ d6 v6 C3 T( ~: |  H

5 k+ {* P2 O& a: h7 ~
( |! d/ g; y" w; [# z3 }2 ^: q' w) }/ I1 B) v  g* @6 a
3 T$ L6 w4 K, _5 C/ Q5 {
申请企业代表; w$ P% Y3 M5 W9 `8 u+ Z9 b
9 |  E* `  f# r) c
如果要注销,需要注意哪些内容?4 O. |& Q4 i6 I, w

  k& `! G2 L' r海关关员4 c( F3 m8 y6 _

2 L8 d; d" `3 J注销时请注意:- l6 P6 }, g8 Y7 H* s" p9 M6 A" d
8 j# w- I1 L  h% n1 z
1.保税仓库终止保税仓储业务的,由保税仓库经营企业提出书面申请,经海关审核后,交回《保税仓库注册登记证书》,并办理注销手续;2 z0 {+ F8 L, m$ M! ]0 @- C% v

2 r8 n" @0 Y- f2.仓库所在地主管海关核实保税仓库无库存货物及其他遗留问题后,应填制《海关保税仓库/出口监管仓库审批表》,并随附企业相关材料报直属海关审批。直属海关审核准予注销的,应予以批注,并将有关材料交仓库所在地主管海关留存。
9 o7 X5 {+ W: V; }4 w+ s$ }. m# ]: Y% g1 p2 d. d3 T

9 ~( f: h) k, j, v; D( J2 N+ Q' d: o: I
海关关员. Z3 V( I8 Y6 Z& |- k) C. v
2 P  @) k- k5 \8 V4 F
保税仓库设立审批在广州海关关区内各业务现场可实行关区通办。6 W4 x: z7 \  H
7 T: P6 q' B9 I, \; J( B
网上办理地址:登录“互联网+海关”一体化网上办事平台(复制并通过浏览器打开网址:http://online.customs.gov.cn)或海关行政审批网上办理平台(复制并通过浏览器打开网址:http://pre .chinaport.gov.cn/car);* g' r8 S6 r. l% w

9 r# m7 ^- U5 R+ ~现场办理地址:详见广州海关门户网站(复制并通过浏览器打开网址:http://guangzhou.customs.gov.cn/)行政审批专栏《广州海关行政审批受理场所一览表》。; N# C8 S8 R% F

# R: B$ X' L* K" G5 c咨询电话:广州海关12360服务热线(020-12360转1)。
# B- C$ C! @+ t+ p; K% U7 a
6 K) M# j1 x5 e0 _; s8 J& W, G5 |: C& M6 H7 t
: i) B  J5 d; m! s4 f% q9 {
小提示 ●●
6 P; X5 b; x% t+ Q
) q- N4 E' E+ X9 {以上提到的《“保税仓库设立审批” 行政审批事项办事指南》及其附件需要时可在广州海关门户网站(复制并通过浏览器打开网址:http://guangzhou.customs.gov.cn/)搜索“保税仓库设立审批”自行下载。
3 }2 n' J1 V3 [3 \5 r7 V% f: {( V. q7 Q$ }: x7 x" z
关联文章:& l7 x5 b! L- Z& {" D' r

( Q8 M8 ]0 I6 p3 ]  r: w  v3 ]自贸连线丨接着学,保税物流中心(A型)设立指南1 K6 d, q& l1 M6 d4 ?) p
  X6 F8 `4 k/ }+ Y4 Y* r+ t* p" n/ i
自贸连线丨想设立保税物流中心(B型),先看这里!
0 m$ _) W, `- s4 R# {$ i/ ~- I; w- ]/ \
自贸连线丨区内直转好便捷!
7 S1 y! C& z1 [& g) h/ ?3 ]2 K$ \! P5 Y$ p' }; c4 c
自贸连线︱一船粮食 一个证
" s! h3 ]6 u" D. E% r5 O
7 K' c( B; p+ y; K  _" Q! Y. g自贸连线 | 这样的加贸改革,便利你9 N- V) t+ m, i3 i
; X# {, c# I3 o/ x! [% c
供稿:自贸区和特殊区域发展处
' P: c7 _/ k" o) Z+ A3 [; _0 a& ~2 _
% ^: B- K4 b! e- x! i; |. \; w                # H/ ]5 y0 T% U, o
原文作者:广州海关12360
*滑块验证:
您需要登录后才可以回帖 登录 | 注册

本版积分规则

关闭

站长推荐上一条 /2 下一条

QQ|Archiver|手机版|小黑屋|外贸精英网 ( 京ICP备19046145号 )

GMT+8, 2025-10-16 00:49

Powered by Discuz! X3.5 Licensed

Copyright © 2001-2025 Tencent Cloud.

快速回复 返回顶部 返回列表