海关AEO认证全流程服务,100%通过

 找回密码
 注册

QQ登录

只需一步,快速开始

手机号码,快捷登录

手机号码,快捷登录

在线
客服

在线客服服务时间: 9:00-24:00

选择下列客服马上在线沟通:

快速
发帖

客服
热线

010-62010715
7*24小时客服服务热线

关注
微信

关务资讯公众号
顶部
海关AEO认证申请全攻略2022年预归类师考试秘籍中国船务课程视频2020年关务水平测试培训
申请进出口商品预归类视频!AEO认证政策解读商品归类在线解答海关AEO认证,100%通过
AEO认证服务网北京岸谷关务官网预归类服务-归类师权威操作预归类考试网
查看: 3185|回复: 0

海关总署:关于实行进口乳品检测报告证明事项告知承诺制的公告

[复制链接]
发表于 2021-7-7 12:31:51 | 显示全部楼层 |阅读模式
海关总署:关于实行进口乳品检测报告证明事项告知承诺制的公告-1.jpg

海关总署:关于实行进口乳品检测报告证明事项告知承诺制的公告-2.jpg
为进一步深化“放管服”改革,优化营商环境,根据《国务院办公厅关于全面推行证明事项和涉企经营许可事项告知承诺制的指导意见》(国办发〔2020〕42号)要求,经研究,海关总署决定对进口乳品检测报告实行证明事项告知承诺制。

进口乳品检测报告证明事项告知承诺制办事指南见附件1;证明事项告知承诺书格式文本见附件2。

本公告自2021年7月5日起施行。

特此公告。

海关总署

2021年7月5日

海关总署:关于实行进口乳品检测报告证明事项告知承诺制的公告-3.jpg

海关总署:关于实行进口乳品检测报告证明事项告知承诺制的公告-4.jpg

附件1

进口乳品检测报告证明事项告知承诺制办事指南

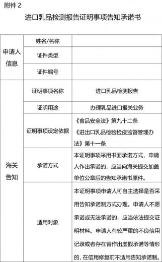
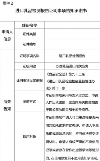
一、适用范围

办理乳品进口报关业务。

二、办理依据

1. 《中华人民共和国食品安全法》第九十二条:“……进口的食品、食品添加剂应当按照国家出入境检验检疫部门的要求随附合格证明材料。”

2. 《进出口乳品检验检疫监督管理办法》第十一条:“进口乳品的进口商或者其代理人,应当凭下列材料向海关报检:……(三)首次进口的乳品,应当提供相应食品安全国家标准中列明项目的检测报告。……(四)非首次进口的乳品,应当提供首次进口检测报告的复印件以及海关总署要求项目的检测报告。”

三、承诺的条件

进口乳品的进口商或者其代理人应为依法成立并能够承担相应法律责任的法人。申请人有较严重的不良信用记录或者存在曾作出虚假承诺等情形的,在信用修复前不适用告知承诺制。

四、承诺的方式

申请人可自主选择是否采用告知承诺替代证明。申请人不愿承诺或无法承诺的,应当依法提交进口乳品检测报告。申请人愿意作出承诺的,应当向海关提交加盖单位公章后的告知承诺书原件。本证明事项必须由申请人作出承诺,不可代为承诺。

五、承诺的效力

申请人书面承诺已经符合告知的条件、要求,并愿意承担不实承诺的法律责任后,海关受理进口乳品报关时不再索要检测报告而依据书面承诺办理相关事项。

六、不实承诺责任

对于申请人作出虚假承诺或者承诺内容不实的,海关依法撤销相关决定,其基于本次告知承诺取得的利益不受保护,补充提交相关进口乳品检测报告,并承担因此引发的相应法律责任。采取信用惩戒措施,一年内不得申请进口乳品检测报告证明事项告知承诺。符合法定行政处罚情形的给予行政处罚。

七、办理程序

1. 申请人在海关总署官方网站自行下载打印或在业务现场由海关提供证明事项告知承诺书文本。认真阅读告知事项和承诺内容后,填写申请人基本信息,加盖单位公章并填写申请日期。

2. 经审查,符合告知承诺证明事项要求的,海关填写日期并签章;对发现承诺信息虚假、不符合条件的,作出不予审查通过决定并及时告知申请人。

3. 海关按照证明事项告知承诺内容办理相关业务。

附件2

进口乳品检测报告证明事项告知承诺书

海关总署:关于实行进口乳品检测报告证明事项告知承诺制的公告-5.jpg

海关总署:关于实行进口乳品检测报告证明事项告知承诺制的公告-6.jpg

海关总署:关于实行进口乳品检测报告证明事项告知承诺制的公告-7.jpg

来源:海关总署
海关总署:关于实行进口乳品检测报告证明事项告知承诺制的公告-8.jpg


图文编辑:肖鑫鑫、夏千童、魏舒 责任编辑:王晶
*滑块验证:
您需要登录后才可以回帖 登录 | 注册

本版积分规则

关闭

站长推荐上一条 /2 下一条

QQ|Archiver|手机版|小黑屋|外贸精英网 ( 京ICP备19046145号 )

GMT+8, 2025-11-10 13:32

Powered by Discuz! X3.5 Licensed

Copyright © 2001-2025 Tencent Cloud.

快速回复 返回顶部 返回列表