全归类师在线,免费帮你解决商品归类疑难问题

 找回密码
 注册

QQ登录

只需一步,快速开始

手机号码,快捷登录

手机号码,快捷登录

在线
客服

在线客服服务时间: 9:00-24:00

选择下列客服马上在线沟通:

快速
发帖

客服
热线

010-62010715
7*24小时客服服务热线

关注
微信

关务资讯公众号
顶部
海关AEO认证申请全攻略2022年预归类师考试秘籍中国船务课程视频2020年关务水平测试培训
申请进出口商品预归类视频!AEO认证政策解读商品归类在线解答海关AEO认证,100%通过
AEO认证服务网北京岸谷关务官网预归类服务-归类师权威操作预归类考试网
查看: 3168|回复: 0

中华人民共和国海关综合保税区管理办法(征求意见稿)

[复制链接]
发表于 2021-7-21 15:32:11 | 显示全部楼层 |阅读模式
为进一步促进综合保税区高水平开放高质量发展,海关总署起草了《中华人民共和国海关综合保税区管理办法(征求意见稿)》(见附件)。现面向社会公开征求意见。社会公众可通过以下途径和方式提出修改意见和建议:
一、在“征求意见”>“我要建议”中填写相关内容,然后提交。
二、电子邮件:zms@customs.gov.cn。

三、通信地址:北京市建国门内大街6号 海关总署自贸区与特殊区域发展司,邮政编码为:100730,信封表面请注明“关于《中华人民共和国海关综合保税区管理办法(征求意见稿)》的建议”。

  意见反馈截止时间为2021年8月19日。

  中华人民共和国海关对综合保税区管理办法(征求意见稿).docx   

海关总署

2021年7月19日



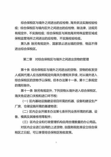
中华人民共和国海关对综合保税区管理办法(征求意见稿)

中华人民共和国海关综合保税区管理办法(征求意见稿)-1.jpg


中华人民共和国海关综合保税区管理办法(征求意见稿)-2.jpg


中华人民共和国海关综合保税区管理办法(征求意见稿)-3.jpg


中华人民共和国海关综合保税区管理办法(征求意见稿)-4.jpg


中华人民共和国海关综合保税区管理办法(征求意见稿)-5.jpg


中华人民共和国海关综合保税区管理办法(征求意见稿)-6.jpg


中华人民共和国海关综合保税区管理办法(征求意见稿)-7.jpg


中华人民共和国海关综合保税区管理办法(征求意见稿)-8.jpg


中华人民共和国海关综合保税区管理办法(征求意见稿)-9.jpg


中华人民共和国海关综合保税区管理办法(征求意见稿)-10.jpg


中华人民共和国海关综合保税区管理办法(征求意见稿)-11.jpg


中华人民共和国海关综合保税区管理办法(征求意见稿)-12.jpg
*滑块验证:
您需要登录后才可以回帖 登录 | 注册

本版积分规则

关闭

站长推荐上一条 /2 下一条

QQ|Archiver|手机版|小黑屋|外贸精英网 ( 京ICP备19046145号 )

GMT+8, 2025-11-9 21:53

Powered by Discuz! X3.5 Licensed

Copyright © 2001-2025 Tencent Cloud.

快速回复 返回顶部 返回列表