全归类师在线,免费帮你解决商品归类疑难问题

 找回密码
 注册

QQ登录

只需一步,快速开始

手机号码,快捷登录

手机号码,快捷登录

在线
客服

在线客服服务时间: 9:00-24:00

选择下列客服马上在线沟通:

快速
发帖

客服
热线

010-62010715
7*24小时客服服务热线

关注
微信

关务资讯公众号
顶部
海关AEO认证申请全攻略2022年预归类师考试秘籍中国船务课程视频2020年关务水平测试培训
申请进出口商品预归类视频!AEO认证政策解读商品归类在线解答海关AEO认证,100%通过
AEO认证服务网北京岸谷关务官网预归类服务-归类师权威操作预归类考试网
查看: 1774|回复: 0

首批13家国家加工贸易产业园名单揭晓,重庆四川榜上有名

[复制链接]
发表于 2021-9-3 16:18:43 | 显示全部楼层 |阅读模式
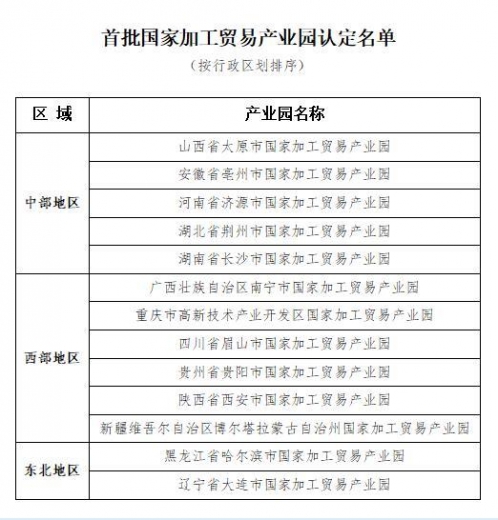
9月1日,商务部公示首批13家国家加工贸易产业园认定名单,成渝地区有重庆市高新技术产业开发区国家加工贸易产业园、四川省眉山市国家加工贸易产业园入选。

首批13家国家加工贸易产业园名单揭晓,重庆四川榜上有名-1.jpg

根据《国务院办公厅关于进一步做好稳外贸稳外资工作的意见》精神,为持续引导加工贸易梯度转移,建立东中西产业合作互济的长效对接机制,商务部积极推进国家加工贸易产业园培育建设工作。

今年4月,商务部印发了《商务部办公厅关于开展国家加工贸易产业园申报认定工作的通知》。

在地方申报和专家评审的基础上,商务部首批拟认定13家国家加工贸易产业园,其中,中部地区5家,西部地区6家,东北地区2家。

重庆高新技术产业开发区于1991年3月经国务院批准设立,是首批27个国家高新技术产业开发区之一。是成渝经济区重庆主城门户,重庆市发展高新技术产业和改造提升传统产业的重要基地。

上游新闻记者 徐菊 实习生 胡滨鹏
*滑块验证:
您需要登录后才可以回帖 登录 | 注册

本版积分规则

关闭

站长推荐上一条 /2 下一条

QQ|Archiver|手机版|小黑屋|外贸精英网 ( 京ICP备19046145号 )

GMT+8, 2026-2-19 07:56

Powered by Discuz! X3.5 Licensed

Copyright © 2001-2026 Tencent Cloud.

快速回复 返回顶部 返回列表