2020年预归类考试实战课程

 找回密码
 注册

QQ登录

只需一步,快速开始

手机号码,快捷登录

手机号码,快捷登录

在线
客服

在线客服服务时间: 9:00-24:00

选择下列客服马上在线沟通:

快速
发帖

客服
热线

010-62010715
7*24小时客服服务热线

关注
微信

关务资讯公众号
顶部
海关AEO认证申请全攻略2022年预归类师考试秘籍中国船务课程视频2020年关务水平测试培训
申请进出口商品预归类视频!AEO认证政策解读商品归类在线解答海关AEO认证,100%通过
AEO认证服务网北京岸谷关务官网预归类服务-归类师权威操作预归类考试网
查看: 1915|回复: 0

海关总署研究中心2022年度公开招聘工作人员公告

[复制链接]
发表于 2022-5-26 05:24:45 | 显示全部楼层 |阅读模式
点击“蓝字”关注我们
9 k% ^+ K6 I% j3 M( ]
: T% V1 O0 o/ I" A% e5 J根据《事业单位人事管理条例》和《事业单位公开招聘人员暂行规定》,经人事主管部门审核同意,海关总署研究中心现面向社会公开招聘工作人员。有关事项公告如下:
5 d1 K+ L0 R" ^6 ~6 B& {一、单位简介, H3 L3 t) z& `& M  p9 p6 A
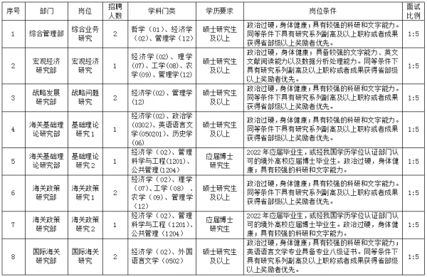
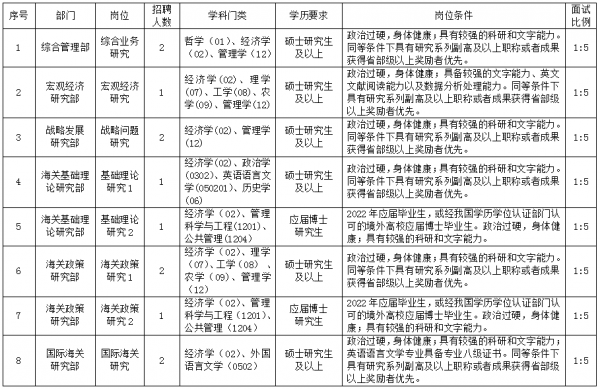
海关总署研究中心是海关总署在京直属事业单位,主要承担海关综合性发展规划研究,海关宏观管理政策、重大业务制度及业务改革研究,优化海关监管和服务研究,与海关工作相关的国家宏观经济和对外贸易形势研究等工作。海关总署研究中心共6个内设部门,分别是:综合管理部、宏观经济研究部、战略发展研究部、海关基础理论研究部、海关政策研究部、国际海关研究部。
- _: K, j) h- l, g' D二、招聘岗位
  d1 ?: e, |) g3 ]% X$ v7 F' a3 W% p3 [; r$ T' r" j+ I' I
海关总署研究中心2022年度公开招聘工作人员公告w2.jpg ( h, k: C, X/ E7 U) K, `+ M1 M

0 \: |+ D/ p0 w+ x% ?: m8 V! L招聘人员为海关总署直属事业单位事业编制工作人员,相关待遇按国家政策规定执行。5 i" b) v8 n+ l# _4 Q) p
三、报名条件
, w& o  e" _9 {5 A(一)具有中华人民共和国国籍;
, q& {. f4 C+ p(二)遵守中华人民共和国宪法和法律法规;/ ]$ ^% }0 I) F+ I% l2 S* ~
(三)具有良好的道德品行;, b0 I0 m% D+ y' e8 U4 L% y0 s, _5 p
(四)具有北京市常住户口或符合北京市相关落户政策的博士后出站人员;
8 N; a; j9 @) Q( `(五)年龄不超过35周岁(1987年5月31日后出生),博士研究生或具有研究系列副高及以上职称者可放宽到40周岁(1982年5月31日后出生)。5 g/ v  y5 y8 c; M) e  W6 a
四、报名方式
$ q- ^0 y# Z8 B) x" s5 U(一)报名截止时间:2022年5月31日24:00,以电子邮件送达时间为准。
+ v- v5 L% Z* D( W" Z7 s  C" w3 I! O(二)报名方式:本次公开招聘采取网上报名方式。报考人员下载并填写《公开招聘报名表》。(阅读原文下载附件)
# |1 U6 k& S; W9 }# [9 u4 \报名采取网络报名方式进行。报考人员下载并填写《公开招聘报名表》,另附本人身份证复印件(正反面)、户口薄首页及本人页复印件、学历学位证书复印件等,应届毕业生还需提供学生证、在校成绩单、教育部学籍在线验证报告和就业推荐表等材料,制成一个压缩文件(文件名格式“姓名+报考岗位”),发送至邮箱(yjzx@customs.gov.cn)。& t* r$ Q4 Q* j% Y7 y% t, e3 X+ h
(三)注意事项:报考人员只能选择一个岗位进行报名,如有重复报名的,取消报考资格。报考人员所提供的材料应真实、准确,如有提供虚假材料的,一经查实,立即取消报考资格。报考人员不得使用新、旧身份证号同时报名,报名与考试时使用的身份证必须一致。
6 M  K' i+ r* H五、资格审查
, {1 u5 Y: }& F' G8 m4 V: w! Y) A5 B' S根据岗位条件、学历和专业等要求,对报考人员的基本信息、报考资格进行审核。若某岗位报名人数少于3人,则该岗位取消招聘。资格审核通过人员名单将在中国海关总署网站(http://www.customs.gov.cn)发布,并电话通知本人。/ L" T; F8 J* `- X% k  W
六、组织考试
; |. j1 Q0 h; h. O6 K/ [考试分为笔试和面试,均为百分制,分值各占50%。资格审查通过人员将统一参加笔试。考生笔试成绩达到合格线(70分)以后,根据岗位招聘人数要求和笔试成绩从高到低的排序,按照 1︰5的比例确定进入面试的人员名单。若比例不足1︰5时,达到合格线的人数全部进入面试环节。进入面试人员名单及笔试、面试成绩将在海关总署网站发布,并电话通知本人。若进入面试人员主动放弃面试资格,将依次递补人选。% ]$ M, L6 C2 t
参加笔试时,须携带本人身份证原件;参加面试时,须携带本人身份证、户口薄、学历学位证书等报名材料原件。
) g5 I4 |0 w( ~, N/ \% d) `* t- j) w. P七、考察和体检$ y2 K; P7 s4 e: `  W- \$ e2 _! D" u
根据笔试和面试总成绩排名,按1︰1的比例确定入围考察人选。经考察合格后进入体检环节,体检标准参照《国家公务员录用体检通用标准》执行。拟聘人员经考察、体检确定为不合格或自愿放弃应聘的,取消其拟聘人员资格,并按总成绩排名顺序依次递补。" x5 v  ?& ]/ |
八、公示拟聘人员# N! W7 I. C: V( t3 x
根据考察情况和体检结果,最终确定拟聘人选。拟聘人员名单将在人社部“中央和国家机关所属事业单位公开招聘服务平台”和中国海关总署网站公示,公示期为7个工作日。, E; E# R- y# T- _0 i0 O2 w
九、联系方式
& x3 v& [- |" R2 J(一)招聘咨询电话:010-65194626;, q: [: V1 j2 w- @% w9 V) E
(二)监督举报电话:010-86306085;
& g7 [: x# N" }& J9 Q2 [. [5 n$ Q(三)联系地址:北京市东城区安定门外大街56号院,邮政编码:100011。
' J2 b. C0 F7 ~8 \& z6 m4 ^) N9 Y
海关总署研究中心2022年度公开招聘工作人员公告w3.jpg 5 A$ r/ K- L8 _& M: i: f
% H/ [7 y* i0 w
编辑:常相婧
% V1 A, Y0 ?: }/ f7 O: _1 D审校:王国秀出品:中国海关传媒中心投稿邮箱:569613217@qq.com(秀米投稿账号同邮箱)
( w9 ], }4 Q. Q7 V1 S* W& o- W* A& z2 A1 l
          7 }; o) t4 x0 o- j/ M/ D/ Y; e
原文作者:中国海关杂志
*滑块验证:
您需要登录后才可以回帖 登录 | 注册

本版积分规则

关闭

站长推荐上一条 /2 下一条

QQ|Archiver|手机版|小黑屋|外贸精英网 ( 京ICP备19046145号 )

GMT+8, 2026-3-10 11:15

Powered by Discuz! X3.5 Licensed

Copyright © 2001-2026 Tencent Cloud.

快速回复 返回顶部 返回列表