海关AEO认证全流程服务,100%通过

 找回密码
 注册

QQ登录

只需一步,快速开始

手机号码,快捷登录

手机号码,快捷登录

在线
客服

在线客服服务时间: 9:00-24:00

选择下列客服马上在线沟通:

快速
发帖

客服
热线

010-62010715
7*24小时客服服务热线

关注
微信

关务资讯公众号
顶部
海关AEO认证申请全攻略2022年预归类师考试秘籍中国船务课程视频2020年关务水平测试培训
申请进出口商品预归类视频!AEO认证政策解读商品归类在线解答海关AEO认证,100%通过
AEO认证服务网北京岸谷关务官网预归类服务-归类师权威操作预归类考试网
查看: 52465|回复: 0

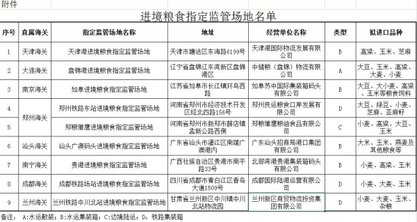
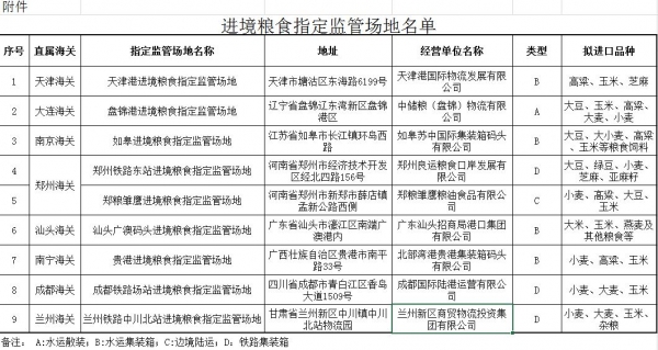
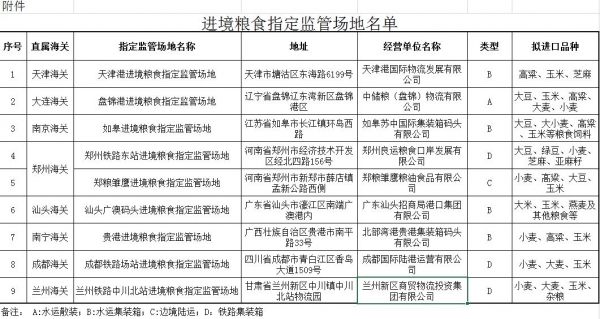
关于公布进境粮食指定监管场地名单的公告(海关总署公告2019年第81号)

[复制链接]
发表于 2023-7-8 08:22:35 | 显示全部楼层 |阅读模式
根据《中华人民共和国进出境动植物检疫法》及其实施条例、《进出境粮食检验检疫监督管理办法》等法律、行政法规、规章的规定,海关总署对部分进境粮食指定监管场地进行实地考核验收,现公布符合设置要求的进境粮食指定监管场地名单。
+ U; A3 }4 o6 P7 k0 a% V: e& V: N5 M' s, j3 M: W9 W4 x- m* S" X. `
海关总署在官方网站(www.customs.gov.cn)公布《进境粮食指定监管场地名单》,并实施动态管理。
0 R" l# q6 d/ Z2 Q
+ g" G. t/ B4 H- S0 h- G特此公告。
) k( r2 Q* V$ \: ?* q8 p. A$ l& y' ]' Y" s; }9 t- {' \
附件: 进境粮食指定监管场地名单.xls6 _4 \& t( k. S1 z* m
" \" X8 [+ E4 M  H% s' R
w1.jpg
/ W/ E8 ~9 ]$ h: Q
) z! w5 I2 \  X% `, F& `+ n海关总署
% f: t6 D7 S, g: Y
$ q2 q; f* l* Z5 v; ^2019年5月8日
" t/ Q5 A2 M3 K1 m: a4 A+ N* M  x+ w) s) Q" _  B+ u
公告正文下载链接:. u- t$ w) @* Z' C0 X! f. Z+ [
( {4 s7 u$ H7 Z" E: p- B
海关总署关于公布进境粮食指定监管场地名单的公告.doc3 V; [; H- r( \4 y& g

# e0 L- H9 u+ ?+ F: d$ Y海关总署关于公布进境粮食指定监管场地名单的公告.pdf4 H5 G' z. G4 q; [; L2 M

& R, F: m* t9 U& V. v: {  q- @公告正文下载请点最下方阅读原文
+ w+ }& z: r  o6 S
7 N1 A6 R  s% s/ u0 n  t6 b- G  K  i' g来源:海关总署网站
) p7 [- Q% t  M$ F  h4 |7 ?* q# b4 Q, u2 k. E$ P3 V8 Z
发布:代俊
, Q# l2 c# U  j% p/ j5 b0 d- j7 d% j( Z! d6 d3 `
投稿邮箱:nosubjects@qq.com6 H& Y5 c/ b+ X4 [! ?- p( J1 a  F
7 K& V+ L% Q& H& c  N
w2.jpg : x& B% [6 R5 ]8 {5 t" A
- p8 u* P! E/ Y& a
w3.jpg
*滑块验证:
您需要登录后才可以回帖 登录 | 注册

本版积分规则

关闭

站长推荐上一条 /2 下一条

QQ|Archiver|手机版|小黑屋|外贸精英网 ( 京ICP备19046145号 )

GMT+8, 2025-12-18 22:36

Powered by Discuz! X3.5 Licensed

Copyright © 2001-2025 Tencent Cloud.

快速回复 返回顶部 返回列表