海关AEO认证全流程服务,100%通过

 找回密码
 注册

QQ登录

只需一步,快速开始

手机号码,快捷登录

手机号码,快捷登录

在线
客服

在线客服服务时间: 9:00-24:00

选择下列客服马上在线沟通:

快速
发帖

客服
热线

010-62010715
7*24小时客服服务热线

关注
微信

关务资讯公众号
顶部
海关AEO认证申请全攻略2022年预归类师考试秘籍中国船务课程视频2020年关务水平测试培训
申请进出口商品预归类视频!AEO认证政策解读商品归类在线解答海关AEO认证,100%通过
AEO认证服务网北京岸谷关务官网预归类服务-归类师权威操作预归类考试网
查看: 169|回复: 0

公司被海关通知有人侵犯知识产权了怎么办 ?最全解读(附流程图)

[复制链接]
发表于 2025-11-26 21:38:29 | 显示全部楼层 |阅读模式
现阶段,越来越多的企业/个人开始构建知识产权体系,它能通过法律手段将权利人的创新成果和品牌价值转变为受保护的独占性资产,也能够有效防止竞争对手模仿与侵权,构筑起坚实的市场“护城河”,从而保障企业的核心竞争力和利润来源。+ o, Q. p& f+ d7 e9 l: n- W

4 \7 f, I% n; Y$ K1 m. ^. t2 O) f海关作为进出境环节的监督执法机关,也在切实履行知识产权保护的监管职责,该职责进一步可分为“依职权保护”和“依申请保护”。果子(微信:sunkai0107)在本文中将重点介绍以下场景的处置,当权利人突然收到海关通知,提示有疑似侵权货物即将进口或出口的短暂窗口期,如何高效、合理地应对和有效保护自身权益?
& I) v7 P# l! c; l
( d9 Q! E0 b* Y) m9 {' g一、法律依据" D' D, V5 w9 A& l! u
' W9 V7 u5 V, L. x7 K  ?# c- E
目前,海关在知识产权保护方面主要依据以下两部法规文件:0 a/ S: S3 N  f
《中华人民共和国知识产权海关保护条例》
" N: x0 ]2 r7 a《中华人民共和国知识产权海关保护条例实施办法》
& o( _  i% T! C上述法规为海关在进出口环节开展知识产权保护工作提供了明确的法律依据与操作规范,确保执法过程有法可依、有章可循。
  G0 a( ~- b2 J
; h, ~( E' V7 v) g! U$ a  j二、保护范围6 |% G6 J. W8 k- u
" r7 B# R$ J8 b4 ]
根据《中华人民共和国知识产权海关保护条例》第二条的规定,知识产权海关保护的范围主要包括:商标专用权、著作权和与著作权有关的权利、专利权。
- ]% i" h- }' {# [) T7 |举例说明:如某企业未经授权生产带有“LABUBU”标识的仿制玩偶,该行为可能同时涉及侵犯外观设计或实用新型等专利权,以及冒用注册商标专用权。
! g  F5 y6 U6 T% {' x, P/ ~! e* g! A# A: i) A' A
三、海关查处侵犯知识产权的两种模式! H& C+ n8 M( N3 B
. o* s# Y7 r! N  E! H+ K# I
根据《中华人民共和国知识产权海关保护条例》,海关主要通过以下两种模式对侵权行为进行查处:* Z& k- C+ \  x( w
% X. ?9 e# x) O6 @
1.依职权保护
0 V0 [9 c6 E. c4 x% D9 e指海关在查验过程中,对涉嫌侵犯已在海关总署备案的知识产权的货物主动采取保护措施。需要注意的是,未经海关备案的知识产权,或未被布控查验的货物,不适用此模式。
8 O' _7 i2 o  h% R, |- ~
" ^3 J7 y2 \5 N5 B+ _  |2.依申请保护
: n2 R4 ^: W, m& ]4 j指知识产权权利人发现涉嫌侵权的货物即将进出口时,主动向海关提出扣留申请。此种模式不要求相关知识产权已完成海关备案。
+ S1 f; p& H0 ]! W# \9 S: i/ A以上两种模式在后续处置流程中有较大差异,收发货人及权利人均应准确把握其适用情形。; w! B: ?6 z9 |, B2 X5 |) x

# f" t; m) b7 a9 g) K1 N四、优先主动进行知识产权海关备案
* ^$ B/ U$ I' D, B
. z( n1 Z3 e1 D. @0 \- p1 D, j为提高知识产权管理效能,权利人除建立内部保护团队外,还应积极与主管机关协作。, ~9 y+ S- S* w3 o

, Z6 f( q1 f+ }: `6 w. A对权利人而言,备案能够以较低成本调动国家行政执法资源,高效维护市场秩序与品牌声誉。海关作为进出口环节的重要执法部门,可依职权主动拦截涉嫌侵权货物,从源头上遏制侵权货物流通;此外,备案还具有威慑潜在侵权方、为后续诉讼提供关键证据等作用,是企业知识产权管理中不可或缺的一环。* ^  Y# ?! V  {* u
在货物报关时,企业需如实填报中英文品牌信息。如申报品牌或型号侵权风险较高,或申报价格明显低于市场正常水平,可能触发海关布控查验。海关在查验中如发现侵权嫌疑,将调取备案信息进行比对,必要时启动确权程序。即便货物申报为无品牌或其他品牌,查验中若发现侵权线索,海关仍会依法开展调查。
2 e' y- v/ J1 F5 b知识产权海关保护备案指引,可点击链接一键直达:2 p) w( X. V. a& i1 f- H! L
! Q% b9 F1 s: x0 g* O1 k: b
http://urumqi.customs.gov.cn/beijing_customs/434817/xbszn99/zscq14/3429035/index.html或联系我司知识产权保护专员(微信号:zsudaz)咨询相关流程。
! ]- N, Q$ H5 P  F- N- Y& V+ J. t& h7 i# e# A
备案提示:9 `3 U: Y' D4 S' j  ?
1.确保备案类别与知识产权注册类别一致。如某一商标注册多个类别,却仅备案其中部分类别,海关对未备案类别不予主动保护。2 ^" b7 z3 {1 g1 E! B
2.境外知识产权权利人的境内代理人,也应完成海关备案,以明确其授权代表身份。( Y+ t0 W3 T( I8 w0 ?! n, [
3.知识产权海关备案有效期为10年。备案期间企业联系人可能发生变更,建议将续展工作纳入年度计划,在有效期届满前6个月内办理续展手续,避免因逾期导致重新备案。
& u9 C0 b  U; `5 \$ l3 H& C. T6 {0 V/ z7 {& _
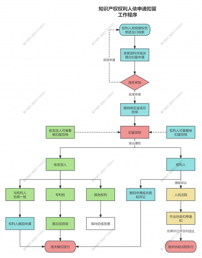
五、权利人发现侵权线索申请扣留货物; Q' b  @5 c: c* V& p
/ ]6 |* X4 x) H& Q7 t' i
如权利人已经掌握涉嫌侵权货物拟进出口的证据,无论相关知识产权是否已经在海关备案,都可以向海关申请扣留嫌疑货物。$ N5 |% ~9 m* K; \/ e. k% s$ X- Z
: e/ m" `9 N# [
1.提出扣留申请
/ r7 _3 S; L4 `( G7 y  d8 ^+ Y2 B, A/ a9 |( i7 H0 B4 e
提交该申请时应提供相关证据及办理担保:
( z/ @* f3 ~) r) ~6 p
" d) T( e' L2 g& I% j权利人有明确证据证明相关货物侵犯了知识产权且即将进出口。此时应注意海关只能对处于海关监管范围内的侵权嫌疑货物进行扣留,如相关货物不在海关监管范围内则海关无对应执法权。" R% [! E/ f* u& _
具体提交至海关的文件材料包括但不限于:! q0 R' b7 g" @( D2 Z) L7 }
a.扣留侵权嫌疑货物申请书,列明申请人基本信息、侵权嫌疑货物情况;b.权利人身份证明、授权委托书、代理人身份证明;c.相关权利证明文件,如商标注册证、著作权登记证明和作品照片、专利证书等,实用新型和外观专利设计还应提交国务院专利行政部门作出的专利权评价报告;d.能够证明侵权事实明显存在的证明材料,如货物照片、装载货物的运输工具情况、货物的报关信息等。7 I0 E) G/ l( X: ?% S! l  l

3 L7 N: g9 M; T6 X2.海关对申请进行审核
6 i7 W9 E: I3 t, h! `9 i- ]( l2 k
, d& x  d- T2 u/ r$ {8 }5 m7 @如不符合相关申请要求或未办理担保,海关则会驳回申请并通知申请人,如通过审核则会在海关权限范围内对侵权货物进行扣留。
2 \+ z* G  u. ]4 {! P4 [& o& G0 z/ }6 A7 A( P7 _. _. D
3.扣留侵权嫌疑货物后的双方具体行动# x0 P+ r% t1 x
6 Q. N( m1 t4 S/ f$ ]. }, \
海关对侵权嫌疑货物进行扣留后,会分别通知权利人和收发货人,收到该通知后权利人应当立即采取行动。) j' P/ }& w, k: R

, B& C5 {' c) P( ](1)权利人。收到海关扣留侵权嫌疑货物通知后应立即向人民法院提起诉讼并申请财产保全,要求人民法院在收到海关通知后的20个工作日内向海关送达协助扣押侵权嫌疑货物的通知。随后侵权货物会被移交人民法院控制。
' @+ D6 [" c& c+ V. d6 w4 f
# s- J8 j. l4 |3 k5 Y4 K$ Z2 p(2)收发货人。收到海关扣留侵权嫌疑货物后有且仅有两个选项,联系权利人或缴纳反担保。积极联系权利人,与权利人达成共识后由其自行撤回扣留申请,或者在涉嫌侵犯专利权的基础上缴纳货物等值的保证金后申请放行货物。
- A4 g) G9 ~, k/ z% o4 i" C4 r& |3 c) {9 {1 ^* b3 i
这里请注意,权利人和收发货人均可采取行动,那么对于侵权嫌疑货物的控制就看谁可以更快办理相关手续。如人民法院协助扣押通知先送达,则收发货人无法以缴纳“反担保”的形式申请放行;反之收货人先行以缴纳“反担保”的形式申请放行,人民法院协助扣押的对象就是“反担保”对应的保证金。- w6 |5 T* W5 F2 x: b

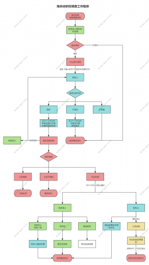
  b4 P, U) z: N. X" k六、海关依职权调查, h3 R4 n) M( s: ?3 c. V4 J
/ e% V( c& j: h+ l. l5 u6 q* B
当海关依职权发现侵权嫌疑货物后,海关办案部门会向知识产权权利人制发《确认知识产权状况通知书》,收到通知书后权利人应立即采取行动并在3个工作日内给予回复。分成几种情况:
+ a5 e9 q$ s2 u2 F' I
2 x; K& \/ R3 t; P1 @. c! F" T1.确认实际情况; s  a/ s, `9 O5 F, s( }

& H" l  J: T: e( R7 t( @( @! {, b根据有关规定,经海关同意,权利人可查看侵权嫌疑货物。这是非常关键的一项工作,应立即派员或委托指定人员到现场查看货物,确认产品是否为侵权货物。此举将一定程度上有利于减轻权利人和海关的成本。果子就碰到过一次某企业出口旧机电产品被海关认为涉嫌侵权进行暂扣,经权利人现场查实后发现其不属于侵权产品。
% y& E/ C$ @/ a, m; Q3 C. Z
' j" P* u$ }9 v8 ]6 ]; `2.评估维权时间及费用成本
% K  k8 a0 V, x& A" H' z  {7 V% \7 s* W+ G* b
通过对侵权嫌疑人背景进行调查,联合企业法务人员或外部专业律师(周律师 微信号:zsudaz)评估维权成本及成效。6 f1 Q, f  R0 M9 J7 ^0 U

% M- G! i* X8 @7 T: v9 {: \( H(1)在维权时间上,相对于依申请宽松了30天,自扣留之日起50个工作日内海关需收到人民法院协助执行通知,并且经其调查不能认定货物侵犯知识产权的,会进行放行处理。
% }  P* }& E) ]: i7 k# n; J% f+ N8 M4 y& m9 G; o; M
(2)在维权费用成本上,权利人综合查询侵权嫌疑人企业成立时间、注册地址、实缴资本等情况,亦可在申请后同步进行诉中保全的保函或是提供相应保证金的担保等,进行“侵权嫌疑人”的资产冻结。如在诉讼中认为维权成本高于维权收益,也可考虑放弃本次维权。, ~' r" `& X( F- t; d  ?. H  E3 A

% R& q; {0 D0 q5 X当然,如果权利人担心案件胜诉风险或者考虑仓储费等维权成本的情况,可与海关办事人员沟通确认是否同意只申请证据保全,提取样品,不要求申请财产保全,进一步减少维权成本。( C4 L5 u( r# a9 B! B1 I" z' X

0 }5 L- H" {! A. ~3.书面答复海关9 ?! z6 X! _$ m6 I2 [1 m# L
! W! @# e5 n' A0 B' [
如企业认为已侵犯其知识产权并决定追究收发货人责任的,应向海关提出扣留侵权嫌疑货物的书面申请并缴纳货物等值的担保或总担保,还敢将协助扣留货物。
. Q! O% D6 t: W4 Q- T% w0 B. S
; `0 S% `1 |9 o# b. |如确认并未侵权或因故决定不追究收发货人责任的,应向海关书面说明,海关将对货物予以接扣放行。' j& b. b7 ]9 G6 s$ q+ x; s7 j
$ ?+ f" {% a9 @. _& V
4.海关调查, @* A* q) N, w6 s) `1 b0 ?

! I: C7 H6 q, C4 I8 }) t海关在正式扣留侵权嫌疑货物后会向收发货人发出通知,同时启动调查程序。(该程序我在上一篇文章中已有详细介绍)
# m- H# f, ^( Q: m7 A
# h  D" s# q5 |: E七、对于知识产权权利人合规建议
) g, f& S4 p) ^0 z# k  L6 M
4 f' H: j% M3 ?0 w权利人无论是否有货物进出口计划,均应向海关进行知识产权备案并指派专人持续负责备案管理工作。若后续在接到海关确权通知后应立即采取措施进行决策,因为必须在收到通知的“三日内”给予海关答复,配套的现场货物查看、知识产权确认、扣货决策和书面答复海关都需要在极短的时间内完成。果子建议权利人应建立一套完善的反应机制,以便快速处置异常情况。
% T' q. U4 |7 ~8 q( ^' V& G5 }% n; _8 i: O6 S0 Y6 C4 G/ f
总之,权利人在进出口业务中,要高度重视知识产权保护问题,通过加强内部管理,规范业务流程制定高效率的反应机制,积极应对海关的知识产权质疑和日常知识产权的维护,以保障自身的合法权益和市场的正常秩序。
% Z7 j7 ?+ [" T8 O3 x: J6 {( Q5 e5 c9 w6 @5 A
以上,就是果子(微信:sunkai0107)对知识产权海关保护的一些经验分享,供大家参考。各位关务朋友如还有进出口商品归类、加工贸易、AEO认证等关务问题,欢迎与我交流。本人水平有限,如有差错欢迎指正。; A# ^0 M2 G5 T/ p- v) {3 s

1 Z/ Q  l; ?; b) @6 w0 @3 C  a4 s八、业务流程图
1 R0 d, Q6 b$ @1 K' U
+ u* }1 s% @" j. S 依申请扣留(1126).jpg 依职权调查 (1126).jpg
5 t/ _3 b5 u# `! L
- u  Z8 r6 U* V$ x我是果子,报关员果子,您身边的关务好伙伴。" h; n6 Z: H: g4 O& c) y0 j
& Q6 a6 H  w+ I2 i# c' `3 `* o& a
北京岸谷关务咨询有限公司
3 d) \5 n2 |) v3 |AEO认证专家
% S/ a9 N2 K' s. z: z, @
9 U+ V1 W2 V# s; |2 h3 C6 a; _
联系电话:010-62010715  15811225598
, w  `. k  z/ G8 HQQ:790107107
! |% w* V, y  O& L. r& J微信:sunkai0107) ~! N$ A  o3 m/ B- |4 K0 U
邮箱:sunkai@yuguilei.com
6 |; F9 S! S, E* g0 O/ r
; c5 u& t4 L+ v9 i1 Z预归类 - AEO认证 - 加工贸易 - 税政调研 -通关方案4 d" l( M7 b6 a$ {

2 Y  o4 g6 K* |% X翻译
* S- {' \9 \+ n
搜索
复制

+ B" F( ^8 _. j4 \0 Z
*滑块验证:
您需要登录后才可以回帖 登录 | 注册

本版积分规则

关闭

站长推荐上一条 /2 下一条

QQ|Archiver|手机版|小黑屋|外贸精英网 ( 京ICP备19046145号 )

GMT+8, 2025-12-24 20:06

Powered by Discuz! X3.5 Licensed

Copyright © 2001-2025 Tencent Cloud.

快速回复 返回顶部 返回列表