海关AEO认证全流程服务,100%通过

 找回密码
 注册

QQ登录

只需一步,快速开始

手机号码,快捷登录

手机号码,快捷登录

在线
客服

在线客服服务时间: 9:00-24:00

选择下列客服马上在线沟通:

快速
发帖

客服
热线

010-62010715
7*24小时客服服务热线

关注
微信

关务资讯公众号
顶部
海关AEO认证申请全攻略2022年预归类师考试秘籍中国船务课程视频2020年关务水平测试培训
申请进出口商品预归类视频!AEO认证政策解读商品归类在线解答海关AEO认证,100%通过
AEO认证服务网北京岸谷关务官网预归类服务-归类师权威操作预归类考试网
查看: 2253|回复: 0

《加工贸易货物监管办法》的执行公告更新啦!

[复制链接]
发表于 2020-3-25 10:57:01 | 显示全部楼层 |阅读模式
《加工贸易货物监管办法》的执行公告更新啦!-1.jpg
% l- V) J& b8 C8 }% r
+ ]# o1 f# ?9 e6 M2 y  ] 《加工贸易货物监管办法》的执行公告更新啦!-2.jpg
' q; P& y5 l2 S4 d+ T9 j/ d# a" \5 d/ n- {3 r8 Q0 w& `8 R( n
  M; P) b9 N0 i0 p2 M1 f  j
2 w7 h9 a' P+ Q4 u/ s4 u) P. Y
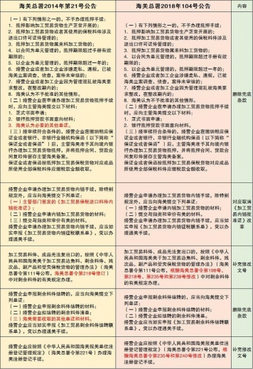
昨天,海关总署发布了, c8 b8 a: n/ i4 i& w4 c. P5 I: O
, c) c7 x$ {* O
《关于加工贸易监管有关事宜的公告》# P& l: [3 J' P6 T* }

; ~9 S2 B2 ?1 p4 T. K
% x) _# f# l  }2 b
$ Z  \4 S( G# Z7 L% n 《加工贸易货物监管办法》的执行公告更新啦!-3.jpg & A7 }" }9 j9 r" S2 D
0 @; d) W3 G# W7 i& i. M
《加工贸易货物监管办法》的执行公告更新啦!-4.jpg
8 {# Q* L, D5 z+ [5 n! X' @. K4 V( B) G7 b; H
《加工贸易货物监管办法》的执行公告更新啦!-5.jpg
) Z' G' c, H2 Y# e5 A: Z
/ d1 p& a+ v$ |& |/ S3 s 《加工贸易货物监管办法》的执行公告更新啦!-6.jpg
, U" h3 `, v! W. H+ k* R4 J' {2 ]8 I& |& u$ d+ M8 `
看到这段话你晕了吗?
6 d) _: x7 C4 k) I  p7 t3 F1 M* d- U' L$ P9 f
为什么我在总署240号令修订的《加工贸易货物监管办法》中找不到相关表述?; u" W2 h1 w1 y0 s3 P
% e  h: x& W- ]2 {! G
《加工贸易货物监管办法》的执行公告更新啦!-7.jpg . J, U. g1 s$ y$ e6 x8 |
2 y6 \9 l" Z7 J. c( K: z- ]
其实,这次的公告. a3 b0 v3 K3 k* x9 }: I

" Q, ?& q4 S& `% l' T6 _并不是对《加工贸易货物监管办法》的修订
8 R5 R+ m( H, l- J0 r* T. }# h. k  v7 r4 C( e' j' g
而是对《海关总署2014年第21号公告》的修订
/ q: ~' _- U% N: ^, q( ~* p( P6 K( y5 h9 \' {) [6 A5 a0 H" G
《海关总署2014年第21号公告》是根据《海关法》、《加工贸易货物监管办法》及相关法律、行政法规、规章的规定,对执行《加工贸易货物货物监管办法》有关问题的公告。* J1 F" {9 N; H# j5 X4 J4 B
! v, @( L3 Q4 k. T: B( v+ i  E: k
一起来看看有什么变化吧, {3 r, Z: [; E2 ?6 S

& v6 E- d) \  g% j4 z" t' j 《加工贸易货物监管办法》的执行公告更新啦!-8.jpg 3 _8 r- U% c6 N  ?9 P
6 @8 E3 [% F# J. C8 [5 t
《加工贸易货物监管办法》的执行公告更新啦!-9.jpg
& v( c5 ~* D# l# H7 [6 W* k- u3 Q+ _: v; u6 \5 M2 q, e
文中部分图片源自网络,仅做配图表达,若有不妥,请微信留言告知。
0 x/ |' p' y5 h' H# K# |+ W; K! U+ F1 M2 o4 X* D
供稿:厦门海关保税连萌
*滑块验证:
您需要登录后才可以回帖 登录 | 注册

本版积分规则

关闭

站长推荐上一条 /2 下一条

QQ|Archiver|手机版|小黑屋|外贸精英网 ( 京ICP备19046145号 )

GMT+8, 2026-4-22 11:11

Powered by Discuz! X3.5 Licensed

Copyright © 2001-2026 Tencent Cloud.

快速回复 返回顶部 返回列表