全归类师在线,免费帮你解决商品归类疑难问题

 找回密码
 注册

QQ登录

只需一步,快速开始

手机号码,快捷登录

手机号码,快捷登录

在线
客服

在线客服服务时间: 9:00-24:00

选择下列客服马上在线沟通:

快速
发帖

客服
热线

010-62010715
7*24小时客服服务热线

关注
微信

关务资讯公众号
顶部
海关AEO认证申请全攻略2022年预归类师考试秘籍中国船务课程视频2020年关务水平测试培训
申请进出口商品预归类视频!AEO认证政策解读商品归类在线解答海关AEO认证,100%通过
AEO认证服务网北京岸谷关务官网预归类服务-归类师权威操作预归类考试网
查看: 2726|回复: 0

出口口罩等防疫用品,怎么办理出口退税你知道吗?详细为您解答!

[复制链接]
发表于 2020-7-5 09:22:20 | 显示全部楼层 |阅读模式
出口口罩等防疫用品,怎么办理出口退税你知道吗?详细为您解答!-1.jpg

***请点击上方红色的“关注”我们,您的关注,是我们努力的动力!谢谢!***

最近随着新冠病毒在全球的迅速蔓延,口罩、防护服、检测试剂等防疫类产品的出口需求大幅增长。下面小编整理了相关出口退税政策及管理规定,希望对出口防疫类产品的企业有所帮助。

一、哪些企业出口口罩、防护服等防疫物品之后,可以申请出口退(免)税呢:
    生产口罩、防护服等防疫物品的生产企业;

    购进口罩、防护服等防疫物品后出口的外贸企业。

需要说明的是,出口企业必须向税务局进行出口退(免)税备案,才能申请出口退(免)税。

二、适用出口退(免)税的货物必须同时满足哪些条件呢:
    向海关报关

    实际离境

    销售给境外单位或个人

    收汇(除出口退税分类管理登记为四类的企业外,收汇不是申报退税的前提条件,但必须要收汇)

    不属于国家禁止或限制出口的货物(退税率不为0)

目前,口罩、防护服等防疫物品对应的商品编码及出口退税率参考如下:

出口口罩等防疫用品,怎么办理出口退税你知道吗?详细为您解答!-2.jpg

根据上述规定,我们可以看到:目前,口罩、防护服等防疫物品的退税率为13%,与征税率相同,实现了真正意义上的“零税率”;如果通过邮寄方式出口口罩、防护服等防疫物品,虽然货物也实际离境到了国外,但不属于向海关报关出口,不能适用出口退(免)税政策。

三、那出口防疫类产品的企业能退多少税呢?
    生产企业适用免抵退税办法,退税依据是出口发票上注明的出口离岸价。

    外贸企业适用免退税办法,退税依据是购进出口货物的增值税专用发票注明的金额,如果是货物是从国外进口采购的,则为海关进口增值税专用缴款书注明的完税价格。

四、汇总以下近期出口口罩、防护服等防疫类产品的企业经常遇到的几个出口退(免)税问题:

1、问:国内公司无偿向海外分公司捐赠口罩,用于海外员工的防疫,以“3339”监管方式向海关报关出口,能够申请办理出口退(免)税吗?

答:由于该笔业务是无偿赠送,不能够收汇,因此不能适用出口退(免)税政策。如果对外捐赠口罩等防护物资符合对外援助的条件,则出口的货物可以适用出口退(免)税政策。

2、问:因国外对口罩、防护服的需求较大,非生产防疫类产品的企业在国内采购一批口罩打算出口,能够申请办理出口退(免)税吗?

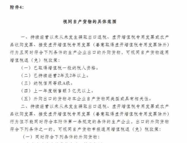
答:按照现行规定,生产企业外购出口的货物,必须符合视同自产产品的条件(财税[2012]39号文件附件4),方能适用出口退(免)税政策。如果不符合视同自产产品的条件,你公司也不属于列名生产企业(财税[2012]39号文件附件5),那么你公司外购出口的口罩,按照现行规定,适用免税政策,不能申请出口退税。

出口口罩等防疫用品,怎么办理出口退税你知道吗?详细为您解答!-3.jpg


出口口罩等防疫用品,怎么办理出口退税你知道吗?详细为您解答!-4.jpg


出口口罩等防疫用品,怎么办理出口退税你知道吗?详细为您解答!-5.jpg


出口口罩等防疫用品,怎么办理出口退税你知道吗?详细为您解答!-6.jpg


出口口罩等防疫用品,怎么办理出口退税你知道吗?详细为您解答!-7.jpg

3、问:某外贸企业在国内采购一批口罩之后出口至欧洲。因国内口罩销售比较紧俏,市场价格较高,口罩厂家不给开发票,请问应该如何处理?

答:出口退税制度退还的就是出口货物在国内生产、流通环节已实际缴纳过的增值税和消费税。对于该外贸公司来说,出口退税依据就是购进口罩的增值税专用发票注明的金额。如果该外贸公司未能取得增值税专用发票,则不能申请办理出口退税。另外,按照现行政策规定,如果该外贸公司的这笔业务取得了增值税普通发票,出口的口罩可以适用免税政策;如果专票和普票均未取得,出口的口罩应视同内销,计提销项税额。

<如果您觉得我们整理的文章对您有帮助,请点击上方红色“关注”我们,谢谢!>

<如果您有什么疑问,或希望我们发什么内容,请在下方留言。您的“关注”和留言是对我们最好的鼓励!谢谢!>
*滑块验证:
您需要登录后才可以回帖 登录 | 注册

本版积分规则

关闭

站长推荐上一条 /2 下一条

QQ|Archiver|手机版|小黑屋|外贸精英网 ( 京ICP备19046145号 )

GMT+8, 2026-4-21 20:00

Powered by Discuz! X3.5 Licensed

Copyright © 2001-2026 Tencent Cloud.

快速回复 返回顶部 返回列表