全归类师在线,免费帮你解决商品归类疑难问题

 找回密码
 注册

QQ登录

只需一步,快速开始

手机号码,快捷登录

手机号码,快捷登录

在线
客服

在线客服服务时间: 9:00-24:00

选择下列客服马上在线沟通:

快速
发帖

客服
热线

010-62010715
7*24小时客服服务热线

关注
微信

关务资讯公众号
顶部
海关AEO认证申请全攻略2022年预归类师考试秘籍中国船务课程视频2020年关务水平测试培训
申请进出口商品预归类视频!AEO认证政策解读商品归类在线解答海关AEO认证,100%通过
AEO认证服务网北京岸谷关务官网预归类服务-归类师权威操作预归类考试网
查看: 3501|回复: 1

大型外贸企业身陷骗税旋涡,如何从“假自营、真代理”中脱罪?

[复制链接]
发表于 2021-4-3 11:22:40 | 显示全部楼层 |阅读模式
大型外贸企业身陷骗税旋涡,如何从“假自营、真代理”中脱罪?-1.jpg






在骗取出口退税案件中,将贵金属伪装成电子产品等贵金属制品虚假申报骗取出口退税的案件占有相当的比例,近期,一起享受软件产品税收优惠政策的含铂金电子产品骗税案再次引起关注,除案件案值高、链条长以外,借具有出口资质的外贸公司以“假自营、真代理”形式骗税成为该案的突出特点。在实践中,大型外贸企业,甚至国企、央企因“假自营、真代理”卷入骗税案的情况时有发生,那么,在骗税案件中,外贸企业从事“假自营、真代理”业务是否构成骗税,被利用的外贸企业应该如何解脱罪责?本文对此展开探讨。
一、贵金属出口骗税案层出不穷,“假自营、真代理”身影频现
自贵金属出口政策调整以来,利用政策差异骗取出口退税的案件就开始相继出现。而随着骗税人员的“专业化”和作案手段的更新升级,近几年贵金属出口骗税的案件更加多见。

大型外贸企业身陷骗税旋涡,如何从“假自营、真代理”中脱罪?-2.jpg



在众多骗取出口退税的案件中,无论是农产品循环出口骗税案件还是贵金属出口骗税案件,借助外贸公司的出口退税资质,以“假自营、真代理”形式骗税的案件非常多见。如在本文前言中提到的含铂金电子产品骗税案,便是一起典型的通过外贸公司“假自营、真代理”方式骗取出口退税的案件。在该案中,张某某控制的两家电子企业将产品当作骗取出口退税的道具,借助具有出口资质的某外贸公司以“假自营、真代理”形式,将低价的电子产品高价出口给境外公司,而后再由“地下钱庄”将“洗”到境外的钱作为外汇支付给外贸公司,最后由外贸公司完成退税。显而易见,在这起骗税案中,外贸公司成为了张某某等人骗税的工具。而实践中,大型外贸企业,甚至国企、央企被骗税分子利用从事“假自营、真代理”业务的案件也时有发生。
贵金属制品骗税案件的多发使得“贵金属制品”成为税务机关和公安机关眼中与骗税高度相关的敏感词汇,而“假自营、真代理”的业务模式更容易引起税局和公安机关的警觉,那么贵金属制品出口为何会与骗税呈现高度关联,“假自营、真代理”又因何让人谈之色变呢?
二、政策差异与“假自营、真代理”的隐蔽性诱发贵金属出口骗税
(一)退税政策差异是引发贵金属骗税案的制度原因
贵金属一直属于国家限制出口的货物。从2007年开始,国家对于贵金属出口的退税政策逐步收紧,之后,财政部、国家税务总局通过《关于调整纺织品服装等部分商品出口退税率的通知》(财税〔2008〕111号)、《关于出口货物劳务增值税和消费税政策的通知》(财税〔2012〕39号)、《关于以贵金属和宝石为主要原材料的货物出口退税政策的通知》(财税〔2014〕98号)等文件相继取消了白银、黄金、铂金、钯等贵金属的出口退税。与此同时,对于经过深加工制作的电路零件等贵金属制品,却依旧能够享受出口退税政策。
在此政策差异下,以白银、黄金等贵金属为主要原料,经过简单加工的出口商品的出口额增长异常,实质上就是利用了政策差异骗取国家出口退税款。当前,贵金属与贵金属制品退税政策差异依然存在,不法人员借此差异,采取各种手段将贵金属伪装成贵金属制品申报出口骗取出口退税,因而贵金属骗税案件多有发生。
(二)外贸企业以“假自营、真代理”获利为骗税活动提供便利
所谓“假自营、真代理”,是指外贸企业接受委托,以自营名义出口、申报退税,但实质上并未实质参与出口交易活动,仅收取部分代理服务费的经营行为。在骗税案件中,采用“假自营、真代理”模式实际上就是某些本不符合出口退税条件的主体为实现骗税目的,利用外贸企业的出口退税资质申报出口退税,如此,相关人员便可“躲藏”在外贸企业身后进行不法操作。通常而言,“假自营、真代理”模式下骗税案件中的外贸企业规模较大,具有一定的社会信誉和影响力,由此就可以使得骗税行为不易被海关、税局怀疑,骗税活动能够更加隐蔽进行。这也是“假自营、真代理”模式下骗税案件通常案值巨大的主要原因。
外贸企业出口退税的资质可以说是一种“稀缺资源”,在“假自营、真代理”业务模式下,外贸企业可以凭借其出口退税的资质实现营利、创汇等目的,相较而言,该种业务模式比真自营更能够便捷、高效地获取经济利益,因而不少外贸公司在法律意识、风险防范意识较低的情况下从事了“假自营、真代理”业务,这在客观上为骗税活动提供了便利。
三、外贸公司“假自营、真代理”业务是否构成骗税不可一概而论
在出口退税领域,严厉禁止“假自营、真代理”出口退税行为,其根本原因在于此种代理行为多与骗取出口退税税收违法犯罪行为相关,扰乱了正常的出口退税经营秩序。但部分外贸企业为了经济利益以及创汇需要等原因依旧侥幸从事“假自营、真代理”出口业务,其行为确属违法,但是否构成骗税犯罪,则不能一概而论。
(一)“假自营、真代理”业务模式确属违法但不等同于犯罪
税法对于“假自营、真代理”的规定主要见于《国家税务总局 商务部关于进一步规范外贸出口经营秩序切实加强出口货物退税管理的通知》(国税发〔2006〕24号)和《财政部 国家税务总局关于出口货物劳务增值税和消费税政策的通知》(财税〔2012〕39号),根据两文件的规定,构成“假自营、真代理” 的,应作如下处理:
(1)一经发现,该业务已退(免)税款予以追回,未退(免)税款不再办理。
(2)骗取出口退税款的,由税务机关追缴其骗取的退税款,并处骗取退税款一倍以上五倍以下罚款。
(3)涉嫌构成犯罪的,移送司法机关依法追究刑事责任。
根据上述规定可知,对于“假自营、真代理”行为,直接的处理方式为追回已退税款,对于未退税款不再办理,而该行为是否构成骗税,是否应追究行政违法责任甚至刑事责任,则需要另行判断。同时,我国《刑法》并未将“假自营、真代理”规定为犯罪行为,依照罪刑法定原则,自然不能将其径行作为犯罪处理。总之,构成“假自营、真代理”虽属违法行为,但不必然属于骗税行为,更不应将其等同于犯罪处理。
(二)“假自营、真代理”是否构成骗税罪应从构成要件角度判断
根据刑法理论,犯罪的构成要满足主客观两方面的要件。《刑法》第204条、《最高人民法院关于审理骗取出口退税刑事案件具体应用法律若干问题的解释》(法释〔2002〕30号)亦明确了骗取出口退税罪,应以行为人客观上实施了骗取国家出口退税款的行为,主观上具有骗取退税款故意为构成要件,因此,对于“假自营、真代理”业务模式是否构成骗税应结合外贸公司的主客观要件判断。对于外贸公司从事“假自营、真代理”业务是否构成骗税,不可一概而论。
(三)相关司法案例已证实,不具有骗税行为或骗税故意不构成骗税罪
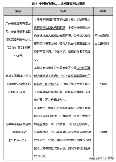
前已述及,骗取出口退税罪的构成,需客观上实施骗取国家出口退税款的行为,主观上具有骗取出口退税款的故意,二者同时具备,缺一不可。相关司法判例已经证实,不具有骗税行为或不具有骗税故意均不构成骗取出口退税罪。



大型外贸企业身陷骗税旋涡,如何从“假自营、真代理”中脱罪?-3.jpg



四、外贸企业卷入“假自营、真代理”骗税旋涡应这样解脱罪责
如前所述,骗税出口退税罪的构成必须同时满足主客观两方面的要件,因此,在外贸企业被卷入“假自营、真代理”旋涡,被司法机关以构成骗税罪查处时,可以从主客观两方面入手,为自己解脱罪责。
(一)从业务流程、利益分配、公司性质等角度论证主观无骗税故意
从当前典型的无罪司法判例中可知,外贸公司主观上对骗税行为不知情、不具有骗税故意是最为有效的辩护切入点。当然,主观见之于客观,主观上对骗税行为不知情、不具有骗税故意,需要根据客观事实进行论证。据华税代理相关案件的经验,对此可以从业务流程、利益分配、公司性质等角度予以阐明。就业务流程,业务启动的严格审批、业务开展过程中的程式化管理与层层把关能够表明公司并不想实施骗税;而对于利益分配,外贸公司只赚取代理出口的微薄利润,并不分享出口退税款,能够表明其本身不存在骗税的目的;辅之,一般而言,大型外贸企业,尤其是国企、央企,其公司性质决定其不会有骗税的动机。当然,根据法律规定,主观目的的举证责任在于公诉机关,但外贸企业通过主动证明自身不具有骗税故意,能够更好地协助司法机关对案件事实进行查明,实现脱罪的目的。
(二)从货物真实、单证齐备、资金合理等角度论证客观无骗税行为
在存在“假自营、真代理”模式的骗税案件中,通常外贸企业的上下游企业已经被证实实施了骗税行为,但是,并不能代表外贸企业必然实施了骗税。多有外贸企业被蒙蔽其中,被骗税分子利用作为了骗税的工具。对此,外贸企业应从货物真实出口、相关单证齐备、资金往来合理等角度与上下游企业的骗税行为划清界限。
从整体看,上下游企业利用外贸企业实施骗税是多方主体共同组成一个骗税活动,但细致看,外贸企业作为中间环节,在未与上下游合谋的情况下,如果其能够证实货物真实出口、备案单证留存齐备,资金往来正常合理,表明其并不能察觉交易的虚假、识别骗税分子的阴谋,那么外贸企业自身便不存在虚假申报的骗税行为,只是被作为了骗税的工具,其虽有进行“假自营、真代理”业务的违法行为,但并不意味着其实施了骗税行为,构成骗税。

启示

外贸企业从事“假自营、真代理”业务,未实施骗税行为、不具有骗税故意的,不构成骗取出口退税罪。而亡羊补牢,虽为时未晚,但不如及早防患于未然,“假自营、真代理”业务模式虽不必然构成骗税,但蕴藏着刑事犯罪风险。外贸企业一定要有自我保护意识,万不可为了追求一时的利益而抱有侥幸心理从事“假自营、真代理”业务。实践中,不少大型外贸企业,其中不乏国企、央企被骗税分子所利用,成为了骗税平台,最终不论是否被以骗税追究责任,都给自身造成了较大的损失。因此,建议外贸企业加强风控,合法合规经营。


(声明:本文版权属于北京华税律师事务所,转载须注明来源。)
发表于 2021-4-3 11:23:00 | 显示全部楼层
其实只要国家改一下,出口商品不收增值自然也就不存在退的问题
*滑块验证:
您需要登录后才可以回帖 登录 | 注册

本版积分规则

关闭

站长推荐上一条 /2 下一条

QQ|Archiver|手机版|小黑屋|外贸精英网 ( 京ICP备19046145号 )

GMT+8, 2026-4-21 13:46

Powered by Discuz! X3.5 Licensed

Copyright © 2001-2026 Tencent Cloud.

快速回复 返回顶部 返回列表