2020年预归类考试实战课程

 找回密码
 注册

QQ登录

只需一步,快速开始

手机号码,快捷登录

手机号码,快捷登录

在线
客服

在线客服服务时间: 9:00-24:00

选择下列客服马上在线沟通:

快速
发帖

客服
热线

010-62010715
7*24小时客服服务热线

关注
微信

关务资讯公众号
顶部
海关AEO认证申请全攻略2022年预归类师考试秘籍中国船务课程视频2020年关务水平测试培训
申请进出口商品预归类视频!AEO认证政策解读商品归类在线解答海关AEO认证,100%通过
AEO认证服务网北京岸谷关务官网预归类服务-归类师权威操作预归类考试网
查看: 2255|回复: 0

全球及中国板栗产量、进出口及发展趋势分析,板栗粉市场前景广阔

[复制链接]
发表于 2021-4-28 17:56:39 | 显示全部楼层 |阅读模式
全球及中国板栗产量、进出口及发展趋势分析,板栗粉市场前景广阔-1.jpg

一、全球板栗产业市场现状分析
板栗素有“干果之王”“木本粮食”“铁杆庄稼”之称,具有丰富的营养和一定的保健功效,深受国内外消费者青睐。从全球板栗产量来看,据统计,截至2019年全球板栗产量为240.54万吨,同比增长2.19%。

全球及中国板栗产量、进出口及发展趋势分析,板栗粉市场前景广阔-2.jpg

资料来源:公开资料整理

从全球板栗收获面积来看,2011-2019年全球板栗收获面积基本呈增长趋势,据统计,截至2019年全球板栗收获面积为62.1万公顷,同比增长1.32%。

全球及中国板栗产量、进出口及发展趋势分析,板栗粉市场前景广阔-3.jpg

资料来源:公开资料整理

二、中国板栗产业市场现状分析
板栗原产于中国,是我国五大优势经济林树种之一,据统计,截至2019年我国板栗产量为219.81万吨,同比下降3.29%,占比全球总产量90%以上。

全球及中国板栗产量、进出口及发展趋势分析,板栗粉市场前景广阔-4.jpg

资料来源:中国林业和草原年鉴,华经产业研究院整理

我国板栗种植产业广泛分布于24个省市,其中湖北、河北、山东是板栗主产区,3个主产省份产量约占全国总产量的一半。湖北省不仅有丰富的板栗品种资源,而且有野生板栗、茅栗、锥栗等野生近缘种的分布,是我国南方最大的板栗产区。据统计,截至2019年湖北省板栗产量为39.03万吨,同比下降3.75%,占全国板栗总产量的17.8%。

全球及中国板栗产量、进出口及发展趋势分析,板栗粉市场前景广阔-5.jpg

资料来源:湖北省统计局,华经产业研究院整理

山东省板栗栽培历史悠久,板栗品种众多,资源丰富,栽培面积大,分布极其广泛,遗传种质资源十分丰富,品质优良,是人们日常消费的高档干果果品,同时也是地方经济出口创汇的传统产品,被视为山珍和无公害森林食品,是山东省传统大宗出口产品,最近几年已是部分地方经济的主要收入来源之一。据统计,截至2019年山东省板栗产量为25.64万吨,同比下降4.11%,占比全国板栗总产量的11.66%。

全球及中国板栗产量、进出口及发展趋势分析,板栗粉市场前景广阔-6.jpg

资料来源:山东省统计局,华经产业研究院整理

中国是板栗的主产区之一,也是世界上最大的板栗出口国。当前我国向海外出口的多是未经过深加工的板栗,价格低廉。据统计,截至2020年我国板栗出口数量为38883.8吨,同比下降2.25%,进口数量为3537.5吨,同比下降46.73%;2021年1-2月我国板栗出口数量为5070.3吨。

全球及中国板栗产量、进出口及发展趋势分析,板栗粉市场前景广阔-7.jpg

注:数据统计于未去壳板栗(8024110)与去壳板栗(8024210)进出口数量之和。
资料来源:中国海关,华经产业研究院整理

进出口金额方面,据统计,截至2020年我国板栗进口金额为843.3万美元,同比下降35.62%,出口金额为8184.1万美元,同比下降5.56%;2021年1-2月我国板栗出口金额为1129.6万美元。

全球及中国板栗产量、进出口及发展趋势分析,板栗粉市场前景广阔-8.jpg

注:数据统计于未去壳板栗(8024110)与去壳板栗(8024210)进出口金额之和。
资料来源:中国海关,华经产业研究院整理

相关报告:华经产业研究院发布的《2021-2026年中国板栗行业投资分析及发展战略研究咨询报告》



全球及中国板栗产量、进出口及发展趋势分析,板栗粉市场前景广阔-9.jpg

三、板栗粉食品的开发利用现状分析
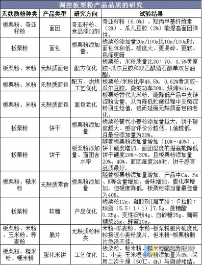
板栗富含多糖、氨基酸、脂肪酸、微量元素、酚类等功能营养成分,并具有独特的香气、甜糯口感,深受广大消费者喜爱。但板栗采收期短,果仁水分含量高(约占50%以上),且又被致密的内皮、果壳紧密包裹,易霉变、发芽、腐烂等,不耐贮藏,而干燥技术是常规耐贮加工方式。将板栗去壳去内皮、(熟化)干燥、粉碎等工序制得板栗生粉(熟粉),既能延长贮藏期,确保板栗不受季节限制;又能以板栗粉形式拓宽其在食品行业中的应用。

全球及中国板栗产量、进出口及发展趋势分析,板栗粉市场前景广阔-10.jpg

资料来源:公开资料整理

四、中国板栗粉产业发展趋势分析
近年来,板栗作为一些地方脱贫攻坚主导产业之一,种植规模不断扩增。现有加工模式(鲜食、烹调、糖炒板栗、即食熟板栗仁)的加工量已经无法与产量相匹配,又无法满足多样化市场需求,而板栗粉可能恰好解决这一难题。将大批量板栗原料进行简单粗加工制成板栗粉,一方面可延长贮藏期;另一方面,以板栗粉为基础原料,可用于生产板栗面包、板栗饼干、板栗糕、板栗酥脆片、板栗面条、板栗果冻、板栗酸奶等众多产品。国内外研究已表明板栗粉是一种高价值食品,能丰富产品营养成分,例如矿物质、膳食纤维等,提高产品香气、抗氧化能力,同时也降低产品热量,符合消费者健康理念。随着板栗粉在食品行业中的热度日益剧增,板栗粉的高效利用研究会更加深入,或许可从以下两大方面进一步强化。
1、多个品种、工艺优化,进一步拓宽应用范围
现有的板栗粉通常需要冷藏,这样保质期可长达2个月,可能原因是直链淀粉-脂类化合物络合物易引起板栗粉常温储藏性能不佳,但具体原由有待进一步研究。板栗品种的差异会影响板栗粉中直链淀粉含量、脂类化合物含量及组成。目前主要是根据糊化温度、淀粉、含水量、可溶性糖含量将板栗分为炒食型、菜用型,我国板栗地方品种多达350个(尚不包括有价值的遗传材料和东北的丹东栗)。或许可以根据板栗粉的实际用途,建立相关品质评价标准,通过大量的数据分析更加精准地开展专用板栗粉加工品种的筛选,从而改善板栗粉的贮藏性能,更好的进行板栗粉推广应用。
2、多种原辅料优化,进一步强化产品色香味
“香、甜、糯”是板栗最常见的三大靓点,可多方位多角度进行板栗产品开发。目前板栗粉的应用开发大部分集中在小麦粉、米粉等原料复配方面,后续可尝试与多种无麸质原料(例如玉米粉、藜麦粉、红薯粉、木薯粉、马铃薯粉、玉米淀粉等)进行优化,探讨加工过程中降解、美拉德反应等因素对产品香气的影响。
此外,板栗粉在国外市场十分畅销,但国内消费者对板栗粉的应用意识偏薄弱。板栗粉大部分来自农户小规模初加工,我国专供板栗粉的加工企业偏少。现有的市售板栗粉产品具有质量不稳定、包装简单、销售应用渠道窄等一些弊端,缺乏所以,在大力进行板栗粉开发研究应用基础时,需加强对板栗粉的宣传推广,为板栗粉加工业的发展营造优越的氛围,科学指导板栗在干燥制粉、产品加工等生产环节,精准引领板栗粉产业链的成型与壮大。
华经情报网隶属于华经产业研究院,专注大中华区产业经济情报及研究,目前主要提供的产品和服务包括传统及新兴行业研究、商业计划书、可行性研究、市场调研、专题报告、定制报告等。涵盖文化体育、物流旅游、健康养老、生物医药、能源化工、装备制造、汽车电子等领域,还深入研究智慧城市、智慧生活、智慧制造、新能源、新材料、新消费、新金融、人工智能、“互联网+”等新兴领域。
*滑块验证:
您需要登录后才可以回帖 登录 | 注册

本版积分规则

关闭

站长推荐上一条 /2 下一条

QQ|Archiver|手机版|小黑屋|外贸精英网 ( 京ICP备19046145号 )

GMT+8, 2026-4-27 17:16

Powered by Discuz! X3.5 Licensed

Copyright © 2001-2026 Tencent Cloud.

快速回复 返回顶部 返回列表