全归类师在线,免费帮你解决商品归类疑难问题

 找回密码
 注册

QQ登录

只需一步,快速开始

手机号码,快捷登录

手机号码,快捷登录

在线
客服

在线客服服务时间: 9:00-24:00

选择下列客服马上在线沟通:

快速
发帖

客服
热线

010-62010715
7*24小时客服服务热线

关注
微信

关务资讯公众号
顶部
海关AEO认证申请全攻略2022年预归类师考试秘籍中国船务课程视频2020年关务水平测试培训
申请进出口商品预归类视频!AEO认证政策解读商品归类在线解答海关AEO认证,100%通过
AEO认证服务网北京岸谷关务官网预归类服务-归类师权威操作预归类考试网
查看: 2719|回复: 0

黄埔海关:国门卫士筑防线,万众一心战疫情

[复制链接]
发表于 2021-5-8 16:29:11 | 显示全部楼层 |阅读模式
w2.jpg

新型冠状病毒感染的肺炎疫情

牵动着全国人民的心,

为防止疫情跨境传播,

保护人民生命安全

我们

守土有责

守土负责

守土尽责

这是我们的信仰和使命

这是我们的职责和坚守

党有号召,我们有行动!

w3.jpg

w4.jpg

1月24日除夕夜,黄埔海关关长郑汉龙到常平、太平海关实地检查指导新型冠状病毒感染的肺炎疫情防控工作。

为有效应对疫情,黄埔海关迅速成立疫情防控工作领导小组,统筹全局,强化检查监督指导力度,把各项防控措施落实到位,确保防控工作没有空挡、不留死角。

黄埔海关布置新型冠状病毒感染的肺炎疫情防控工作


迅速传达总署党委有关会议精神,部署新型冠状病毒感染的肺炎疫情防控相关工作,指导各隶属关迅速采取行之有效、坚决果断措施。

w5.jpg

w6.jpg

w7.jpg

w8.jpg

多次召开新型冠状病毒感染的肺炎疫情防控会议

01

加强应急演练

w9.jpg

w10.jpg

防控演练

02

落实防控职责

w11.jpg

w12.jpg

对入境国际航行船舶船上人员进行体温监测

03

开辟绿色通道

w13.jpg

黄埔海关关于新型冠状病毒感染的肺炎防控物资快速通关的通知

04

做好出入境旅客健康申报

w14.jpg

w15.jpg

指导旅客做好出入境人员健康申报

05

加强与地方卫生健康部门的信息沟通

w16.jpg

w17.jpg

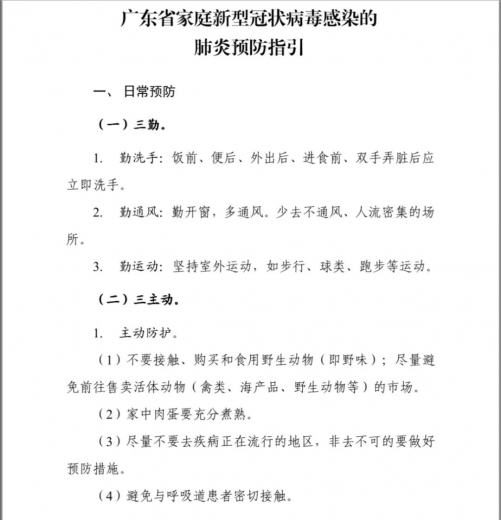
转发学习《新型冠状病毒肺炎预防手册》《广东省家庭新型冠状病毒感染的肺炎预防指引》等防疫知识。

06

做好业务现场关员的个人防护工作

w18.jpg

w19.jpg

督促全员自我学习《个人防护装备规范使用演示》,并由科室负责人进行防护措施每日一提醒。

07

专家参与,科学防控

w20.jpg

研究部署疫情防控工作

w21.jpg

w22.jpg

现场布置防控工作

深入调研一线  靠前指挥

w23.jpg

w24.jpg

w25.jpg



w26.jpg



w27.jpg

w28.jpg

w29.jpg

疫情就是命令  防控就是责任

黄埔海关所属老港海关

w30.jpg

w31.jpg

开展登轮检查和检疫排查

黄埔海关所属新港海关

w32.jpg

w33.jpg

进行疫情排查

黄埔海关所属增城海关

w34.jpg

w35.jpg

开展疫情排查和处置培训

黄埔海关所属新沙海关

w36.jpg

w37.jpg

登轮检疫

黄埔海关所属太平海关

w38.jpg



旅检口岸指导开展旅客通关

黄埔海关所属凤岗海关

w40.jpg

w41.jpg

严格落实办公区、生活区疫情防控措施

黄埔海关所属常平海关

w42.jpg

w43.jpg

查验旅客物品

黄埔海关所属沙田海关

w44.jpg

w45.jpg

开展疫情研判、业务指导

战胜疫情  势在必行

w46.jpg

紧急制订防控方案

w47.jpg

从年三十开始

的春节假期期间

很多同志都留下来

自愿回单位加班

早上八点前到

晚上八点后才走

从未有一句怨言。

w48.jpg

w49.jpg

一些同志

接到初三要回来加班的通知后,

直接退掉了回老家的

机票、车票,

坚守在疫情防控的工作岗位。

我们

有坚决打赢疫情防控阻击战的坚定信心

有越是艰险越向前的决心

请党和人民群众放心

重任在肩、心存使命

筑牢国门第一道防线

一同坚守,共同战疫!

海关情、中国心,致敬逆行英雄!

END

供稿:卫生检疫处、文中各单位

编辑:凤岗海关

转自:”金钥匙杂志“

               
原文地址:http://mp.weixin.qq.com/s?src=11&timestamp=1620461883&ver=3055&signature=9Ybpg9*Cyzws4*DBtpJEjiego1IYW6*C2U42EFgpIh9PC57-RZ-PJZUXE*Ncz*h1Sz1AfrBbd6M19xCUnY1qRxmxxpsDMPMbxsOfI7flDwBQzaebqPmNLRuZy4KrkMz1&new=1
*滑块验证:
您需要登录后才可以回帖 登录 | 注册

本版积分规则

关闭

站长推荐上一条 /2 下一条

QQ|Archiver|手机版|小黑屋|外贸精英网 ( 京ICP备19046145号 )

GMT+8, 2026-4-21 15:58

Powered by Discuz! X3.5 Licensed

Copyright © 2001-2026 Tencent Cloud.

快速回复 返回顶部 返回列表