全归类师在线,免费帮你解决商品归类疑难问题

 找回密码
 注册

QQ登录

只需一步,快速开始

手机号码,快捷登录

手机号码,快捷登录

在线
客服

在线客服服务时间: 9:00-24:00

选择下列客服马上在线沟通:

快速
发帖

客服
热线

010-62010715
7*24小时客服服务热线

关注
微信

关务资讯公众号
顶部
海关AEO认证申请全攻略2022年预归类师考试秘籍中国船务课程视频2020年关务水平测试培训
申请进出口商品预归类视频!AEO认证政策解读商品归类在线解答海关AEO认证,100%通过
AEO认证服务网北京岸谷关务官网预归类服务-归类师权威操作预归类考试网
查看: 3080|回复: 0

2020年中国宣纸进出口现状及SWOT分析,产业发展既是机遇也是挑战

[复制链接]
发表于 2021-6-16 10:06:54 | 显示全部楼层 |阅读模式
2020年中国宣纸进出口现状及SWOT分析,产业发展既是机遇也是挑战-1.jpg

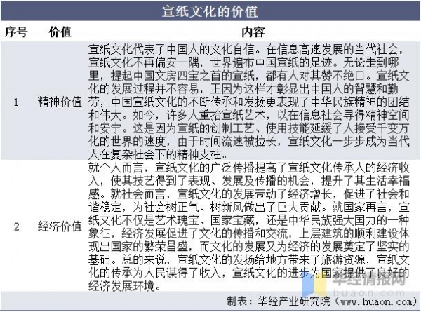
一、宣纸文化的价值
宣纸文化经久不衰,不仅是因为宣纸文化传承着中国传统文化不断发展的历程,还因为宣纸文化代表了中国传统文化不断发展,积极与时代接轨的进步性和创新性。时代在快速发展,人的思想在不断变化,人们在星河之际遨游,在宇宙中探索发展。而宣纸文化安居一隅,寄托人类对过去的思念,诉说着不忘初心方得始终的坚守。宣纸文化代表了人类的本心。

2020年中国宣纸进出口现状及SWOT分析,产业发展既是机遇也是挑战-2.jpg

资料来源:华经产业研究院整理

二、中国宣纸产业进出口现状分析
中国安徽泾县是世界公认的宣纸之乡,迄今为止未曾发现有比安徽泾县更早的有文字记载或实物证明的宣纸发现地。我国是全球宣纸主要出口国之一,出口量远远大于进口量,据统计,截至2021年1-4月我国宣纸进口量为31.47吨,同比增长21.04%,出口量为291.11吨,同比下降11.99%。

2020年中国宣纸进出口现状及SWOT分析,产业发展既是机遇也是挑战-3.jpg

资料来源:中国海关,华经产业研究院整理

进出口金额方面,据统计,截至2021年1-4月我国宣纸进口金额为6.69万美元,同比下降46.68%,出口金额为248.59万美元,同比增长57.73%。

2020年中国宣纸进出口现状及SWOT分析,产业发展既是机遇也是挑战-4.jpg

资料来源:中国海关,华经产业研究院整理

进出口均价方面,据统计,截至2021年1-4月我国宣纸进口均价为2125美元/吨,同比下降55.95%,出口均价为8539美元/吨,同比增长79.22%。

2020年中国宣纸进出口现状及SWOT分析,产业发展既是机遇也是挑战-5.jpg

资料来源:中国海关,华经产业研究院整理

从我国宣纸进口来源地进口额分布来看,我国主要从日本、台湾省,韩国、美国等地进口宣纸,其中从日本进口宣纸占比最高,2020年我国从日本进口宣纸花费金额24.71万美元,占比进口总额的90.61%。

2020年中国宣纸进出口现状及SWOT分析,产业发展既是机遇也是挑战-6.jpg

资料来源:中国海关,华经产业研究院整理

从我国宣纸出口目的地出口额分布来看,2020年我国宣纸出口日本金额为281.76万美元,位居第一;排第二的是韩国,2020年出口额为116.88万美元;其次是台湾省,2020年出口额为37.06万美元。

2020年中国宣纸进出口现状及SWOT分析,产业发展既是机遇也是挑战-7.jpg

资料来源:中国海关,华经产业研究院整理


2020年中国宣纸进出口现状及SWOT分析,产业发展既是机遇也是挑战-8.jpg

从我国各省市宣纸进口额来看,据统计,2020年北京市宣纸进口金额为11.5万美元,位居全国第一;进口额排第二的是浙江省,2020年进口额为7.12万美元;其次是江苏省,2020年进口额为4.56万美元。

2020年中国宣纸进出口现状及SWOT分析,产业发展既是机遇也是挑战-9.jpg

资料来源:中国海关,华经产业研究院整理

从我国各省市宣纸出口额来看,据统计,2020年上海市宣纸出口金额为118.16万美元,位居全国第一;排第二的是安徽省,2020年出口金额为90.94万美元;其次是江苏省,2020年出口金额为84.23万美元。

2020年中国宣纸进出口现状及SWOT分析,产业发展既是机遇也是挑战-10.jpg

资料来源:中国海关,华经产业研究院整理

相关报告:华经产业研究院发布的《2021-2026年中国宣纸行业发展监测及投资战略规划研究报告》
一般来说,传统手工宣纸从原料到成品生产周期长达1~2年,为了缩短宣纸生产周期,提高宣纸产量,近年来部分宣纸企业开始采用现代制浆造纸技术,将宣纸的生产周期从1—2年缩短为几天,大大提高了宣纸产量,目前宣纸按加工方式分类主要分为生宣、熟宣与半熟宣:

2020年中国宣纸进出口现状及SWOT分析,产业发展既是机遇也是挑战-11.jpg

资料来源:华经产业研究院整理

四、宣纸产业SWOT分析
在当下这个“万物皆媒”的时代,利用新媒体技术实现传统产业的可持续发展已然成为不可或缺的手段之一。宣纸产业的发展虽有着广阔的前景,但也面临一些问题亟待解决。目前宣纸产业SWOT分析如下:
宣纸产业SWOT分析


2020年中国宣纸进出口现状及SWOT分析,产业发展既是机遇也是挑战-12.jpg

资料来源:华经产业研究院整理

五、宣纸产业发展策略
通过对宣纸产业的SWOT分析,了解了其优劣势所在,以下是结合新媒体技术为宣纸产业的发展提供的一系列相关对策:

2020年中国宣纸进出口现状及SWOT分析,产业发展既是机遇也是挑战-13.jpg

资料来源:华经产业研究院整理

华经情报网隶属于华经产业研究院,专注大中华区产业经济情报及研究,目前主要提供的产品和服务包括传统及新兴行业研究、商业计划书、可行性研究、市场调研、专题报告、定制报告等。涵盖文化体育、物流旅游、健康养老、生物医药、能源化工、装备制造、汽车电子、农林牧渔等领域,还深入研究智慧城市、智慧生活、智慧制造、新能源、新材料、新消费、新金融、人工智能、“互联网+”等新兴领域。
*滑块验证:
您需要登录后才可以回帖 登录 | 注册

本版积分规则

关闭

站长推荐上一条 /2 下一条

QQ|Archiver|手机版|小黑屋|外贸精英网 ( 京ICP备19046145号 )

GMT+8, 2026-4-26 08:30

Powered by Discuz! X3.5 Licensed

Copyright © 2001-2026 Tencent Cloud.

快速回复 返回顶部 返回列表