全归类师在线,免费帮你解决商品归类疑难问题

 找回密码
 注册

QQ登录

只需一步,快速开始

手机号码,快捷登录

手机号码,快捷登录

在线
客服

在线客服服务时间: 9:00-24:00

选择下列客服马上在线沟通:

快速
发帖

客服
热线

010-62010715
7*24小时客服服务热线

关注
微信

关务资讯公众号
顶部
海关AEO认证申请全攻略2022年预归类师考试秘籍中国船务课程视频2020年关务水平测试培训
申请进出口商品预归类视频!AEO认证政策解读商品归类在线解答海关AEO认证,100%通过
AEO认证服务网北京岸谷关务官网预归类服务-归类师权威操作预归类考试网
查看: 2878|回复: 0

安永简评《中华人民共和国海关办理行政处罚案件程序规定》

[复制链接]
发表于 2021-8-17 21:56:19 | 显示全部楼层 |阅读模式
安永简评《中华人民共和国海关办理行政处罚案件程序规定》-1.jpg

出台背景介绍

《中华人民共和国行政处罚法》(以下简称“《行政处罚法》”)已于2021年1月22日由第十三届全国人民代表大会常务委员会第二十五次会议修订通过,并将于2021年7月15日起施行。鉴于《行政处罚法》的修订对海关执法提出了新的要求,为贯彻落实《行政处罚法》精神,推进海关严格规范公正文明执法,海关总署于2021年6月15日公布了《中华人民共和国海关办理行政处罚案件程序规定》(海关总署令第250号)(以下简称“ 《程序规定》 ” ),自2021年7月15日起同步实施。

此次《程序规定》的修订不仅依据上位法作出相应调整,同时亦结合海关执法的实际操作,对相关违法行为的调查、处理决定、听证程序、简易程序快速办理和处理决定的执行作出了原则性规定。


安永简评《中华人民共和国海关办理行政处罚案件程序规定》-2.jpg

安永观察——对企业的影响

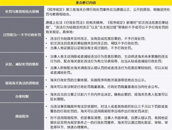
1)落实“处罚与教育相结合”与“过罚相当”

《程序规定》遵循上位法《行政处罚法》的有关精神,新增对“初次违法危害后果轻微”、“违法行为轻微及时改正”以及“无主观过错”等情形不予或可以不予行政处罚的有关规定。上述修订对落实“过罚相当”精神具有积极作用,为企业在面临海关执法时争取免于处罚提供了新的途径。

《程序规定》不仅新增了不予或可以不予处罚的有关规定,在立法层面首次对执法口径进行了统一,同时强调了“处罚与教育相结合”的原则,有望使得教育价值在后续海关执法中将逐步发挥作用,以规避行政执法中产生的争议,为实际监管操作提供了法律依据。

2)明确案件调查时限,降低企业行政成本

此次《程序规定》的修订,明确了海关除确有必要和特别复杂或有其他特殊情况的案件外,应当自行政处罚案件立案之日起六个月内作出行政处罚决定。该项修订将大幅降低企业与海关的行政成本,加快结案速度。

3)保障企业救济权利

《中华人民共和国海关行政许可听证办法》内容的融合,将企业可进行听证申请的期限延展至海关告知听证权利起五个工作日;同时扩大听证范围,将符合听证标准的海关处罚种类纳入规定;另外,新增海关不得因企业陈述、要求听证而给予更重的处罚,强化听证笔录对处罚决定的影响作用和效力。

4)高效便民“简易程序”

此次修订扩大调整了简易程序的适用范围及相关程序;将原“简单案件”的表述调整为“快速办理”,并增加了认错认罚作为适用前提,表明了企业权利优先。

安永观察——对企业的建议

修订后的《程序规定》旨在依据上位法建立符合当前海关形势的监管措施,对企业来说,应了解海关修订相关规定的思路和主要考虑,以及修订的主要内容,以合规地应对海关执法,规避可能产生的海关风险。

1)了解新规,完善纠错机制

企业按照公布的法律法规和规章制度建立或调整已建立的企业合规体系,如听证申请流程、材料准备流程等,以适应上述文件可能带来的调整;同时,企业应对应海关的企业信用管理措施,在企业内部建立相应的管理机制或在其已建立的管理机制中加入相关追责纠错机制,致力于构建“事前主动防范”而非“事后被动救火”的健全风险防范体系。

2)积极配合海关执法

新《程序规定》的修订引入了《行政处罚法》中确立的“轻微不罚”、“首违不罚”规定,增加过错推定原则,为海关对无主观过错行为作出不予处罚决定的权力提供必要依据。企业在面对海关执法时,应积极配合,保持与海关的沟通,充分行使陈述、申辩、听证申请等法律赋予的权利,以协助海关充分了解案件事实;对于存在既定违法事实的情形,企业应考虑主动消除危害、认错认罚争取从轻、“简易”或快速处理。

3)及时自查评估

在企业进出口业务中,可能产生由不同原因导致的违规行为。因此,建议企业及时进行内部审计自查或寻求第三方机构的协助,对日常业务进行评估;同时,企业应对相关单证等资料进行妥善保管及归档,并留存相关记录备查。上述记录均可作为证明企业自身无主观过错的有力证据,以降低执法机关推定相关过错责任的可能性。

安永观察——有待继续关注的问题

《程序规定》的修订代表着海关行政处罚法律体系的进一步完善和清晰,与《行政处罚法》的同步更新修订安排,表明了《程序规定》全面落实上位法要求和精神的决心,以及推进新行政处罚时代海关严格规范公正文明执法的信心。但现行海关行政处罚体系下,由缉私部门负责处理行政处罚案件,这样的行政执法权划分从理论和实践两方面是否存在一定问题有待观察。

法规体系上看,《中华人民共和国海关法》第五条规定:“各有关行政执法部门查获的走私案件,应当给予行政处罚的,移送海关依法处理……”。《程序规定》第二条也明确“海关办理行政处罚案件的程序适用本规定”。然而,国务院组织机构改革后,缉私部门从主要由海关总署领导改为主要由公安部门领导,已不属于海关编制。在这种领导条线下,缉私部门还能否依据海关法等法规做出行政处罚决定?缉私部门是否可以参照海关海关总署颁布的此项《程序规定》进行执法有待探究及明确。

实践中,若企业发现自身进出口业务出现问题,即使选择以主动披露形式向海关报告,但针对可能涉及行政处罚的案件,仍会被移交缉私部门处理。在上述情况下,企业可能会陷入“一案多查”的局面,案件流转于主动披露接收部门(通常是海关稽查部门)以及缉私部门之间,企业面临冗长繁复的办案程序,从而给企业带来巨大的人力、物力成本,这从某种程度上也会影响企业决定是否进行主动披露,可能导致“主动披露”这一海关惠企新制度无法切实实施。

因此,从海关执法权责一致以及企业合规角度如何科学划分,或许是下一阶段海关行政执法领域将面临和解决的问题。

本文是为提供一般信息的用途所撰写,并非旨在成为可依赖的会计、税务、法律或其他专业意见。请向您的顾问获取具体意见。
*滑块验证:
您需要登录后才可以回帖 登录 | 注册

本版积分规则

关闭

站长推荐上一条 /2 下一条

QQ|Archiver|手机版|小黑屋|外贸精英网 ( 京ICP备19046145号 )

GMT+8, 2026-4-24 08:21

Powered by Discuz! X3.5 Licensed

Copyright © 2001-2026 Tencent Cloud.

快速回复 返回顶部 返回列表