2020年预归类考试实战课程

 找回密码
 注册

QQ登录

只需一步,快速开始

手机号码,快捷登录

手机号码,快捷登录

在线
客服

在线客服服务时间: 9:00-24:00

选择下列客服马上在线沟通:

快速
发帖

客服
热线

010-62010715
7*24小时客服服务热线

关注
微信

关务资讯公众号
顶部
海关AEO认证申请全攻略2022年预归类师考试秘籍中国船务课程视频2020年关务水平测试培训
申请进出口商品预归类视频!AEO认证政策解读商品归类在线解答海关AEO认证,100%通过
AEO认证服务网北京岸谷关务官网预归类服务-归类师权威操作预归类考试网
查看: 2470|回复: 1

跨境电商报关指引,不要再走错路了

[复制链接]
发表于 2021-10-8 08:04:10 | 显示全部楼层 |阅读模式
代理报关委托操作指引以委托方(经营单位)操作为例
单一窗口入口
登录单一窗口,选择【货物申报】-【报关代理委托】
地址:https://www.singlewindow.cn/



跨境电商报关指引,不要再走错路了-1.jpg

(单一窗口入口)




跨境电商报关指引,不要再走错路了-2.jpg

(新版单一窗口入口)



发起委托申请
1、在左侧【委托关系管理】中选择【发起委托申请】,输入被委托报关行相关信息后点击【查询】,勾选对应企业,选择【发起委托申请】。如下图所示:



跨境电商报关指引,不要再走错路了-3.jpg



2、勾选相关信息后,点击【发起】按钮,发起委托申请。如下图所示:



跨境电商报关指引,不要再走错路了-4.jpg



确认委托申请
1、在左侧【委托关系管理】中选择【确认委托申请】。查询待确认委托申请后,勾选对应委托,点击【查看委托关系详情】。如下图所示:



跨境电商报关指引,不要再走错路了-5.jpg



2、跳转至详情页面,在右上角点击【接受】。如下图所示:



跨境电商报关指引,不要再走错路了-6.jpg



自动确认开关管理
【自动确认开关】由委托方自行决定是否开启,开启流程如下:


1、在左侧【委托关系管理】中选择【自动确认开关管理】。如下图所示:



跨境电商报关指引,不要再走错路了-7.jpg



2、勾选对应委托,点击【开启开关】,完成电子代理报关委托签约。如下图所示:



跨境电商报关指引,不要再走错路了-8.jpg




跨境电商报关指引,不要再走错路了-9.jpg




跨境电商报关指引,不要再走错路了-10.jpg





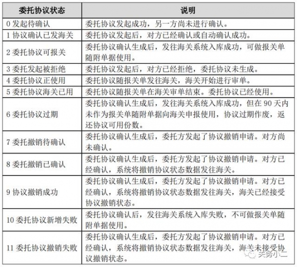
附委托协议各类状态含义:

跨境电商报关指引,不要再走错路了-11.jpg
发表于 2021-10-8 08:04:38 | 显示全部楼层
请关注,评论,转发。更多国际物流知识更新中
*滑块验证:
您需要登录后才可以回帖 登录 | 注册

本版积分规则

关闭

站长推荐上一条 /2 下一条

QQ|Archiver|手机版|小黑屋|外贸精英网 ( 京ICP备19046145号 )

GMT+8, 2026-4-23 13:00

Powered by Discuz! X3.5 Licensed

Copyright © 2001-2026 Tencent Cloud.

快速回复 返回顶部 返回列表