找回密码
 注册

QQ登录

只需一步,快速开始

手机号码,快捷登录

手机号码,快捷登录

在线
客服

在线客服服务时间: 9:00-24:00

选择下列客服马上在线沟通:

快速
发帖

客服
热线

010-62010715
7*24小时客服服务热线

关注
微信

关务资讯公众号
顶部
海关AEO认证申请全攻略2022年预归类师考试秘籍中国船务课程视频2020年关务水平测试培训
申请进出口商品预归类视频!AEO认证政策解读商品归类在线解答海关AEO认证,100%通过
AEO认证服务网北京岸谷关务官网预归类服务-归类师权威操作预归类考试网
查看: 3178|回复: 0

2021年质谱仪行业市场规模、进出口及竞争格局,国产替代需求迫切

[复制链接]
发表于 2021-10-9 09:35:47 | 显示全部楼层 |阅读模式
2021年质谱仪行业市场规模、进出口及竞争格局,国产替代需求迫切-1.jpg

一、质谱仪的分类
质谱仪属于科学分析仪器,根据原理不同,常用的分析仪器有色谱仪、质谱仪、光谱仪、波谱仪、能谱仪、电化学分析仪、热学分析仪几类。根据用途,质谱仪一般可以分为有机质谱仪、无机质谱仪、同位素质谱仪、气体分析质谱仪四类:
质谱仪的分类


2021年质谱仪行业市场规模、进出口及竞争格局,国产替代需求迫切-2.jpg

资料来源:公开资料整理

二、全球质谱仪行业市场规模
全球市场方面,全球质谱仪市场规模从2015年的49亿美元增长至2019年的66亿美元,2015-2019年CAGR为7.73%,预计到2026年全球质谱仪市场规模将达到112亿美元,2020-2026年CAGR为7.64%。

2021年质谱仪行业市场规模、进出口及竞争格局,国产替代需求迫切-3.jpg

资料来源:公开资料整理

相关报告:华经产业研究院发布的《2021-2026年中国质谱仪市场竞争策略及行业投资潜力预测报告》
三、中国质谱仪行业发展有利政策
质谱仪对推动经济发展、促进相关行业技术升级、打破国外高端分析仪器垄断、提高高端分析仪器国产化率及国产替代等方面具有重要战略意义,近年来我国密集出台涉及仪器仪表行业及相关应用领域的产业政策,在政策支持下,我国本土企业有望突出重围。

2021年质谱仪行业市场规模、进出口及竞争格局,国产替代需求迫切-4.jpg

资料来源:公开资料整理


2021年质谱仪行业市场规模、进出口及竞争格局,国产替代需求迫切-5.jpg

四、中国质谱仪行业市场现状分析
1、食品安全领域
根据国家市场监督管理总局数据,2020年我国各类食品安全检测机构共计3545家,同比2019年增加了246家。

2021年质谱仪行业市场规模、进出口及竞争格局,国产替代需求迫切-6.jpg

2015-2021年7月我国质谱仪进出口金额及增速

2020年我国食品及食品接触材料检测市场规模达169亿元,2016-2020年复合增长率为7.19%。随着未来国家针对食品安全检测范围和检测标准的不断提高,以及我国食品生产、流通及餐饮服务企业数量的不断增加,食品安全检测行业的快速增长将为上游检测仪器市场需求提供强大支撑。

2021年质谱仪行业市场规模、进出口及竞争格局,国产替代需求迫切-7.jpg

资料来源:国家市场监督管理总局,华经产业研究院整理

2、质谱仪市场规模
近年来我国质谱仪市场规模不断扩大,据统计,截至2020年我国质谱仪市场规模达到142.2亿元,2010-2020年复合增长率为17.77%。

2021年质谱仪行业市场规模、进出口及竞争格局,国产替代需求迫切-8.jpg

资料来源:公开资料整理

3、质谱仪进出口
根据海关总署数据显示,2015-2020年我国质谱仪进口金额从8.36亿美元增长至15.25亿美元,2015-2020年CAGR为12.77%,2020年我国质谱仪进口依赖度为74%,呈现改善趋势;截至2021年1-7月我国质谱仪进口金额为8.83亿美元,同比增长22.31%,出口金额为0.73亿美元,同比增长59.12%。

2021年质谱仪行业市场规模、进出口及竞争格局,国产替代需求迫切-9.jpg

资料来源:中国海关,华经产业研究院整理

从我国质谱仪进口来源地进口量分布来看,美国、新加坡、德国与日本是我国进口质谱仪数量靠前的几个国家,据统计,2020年我国从美国进口质谱仪4538台,占比31.5%,位居第一;从新加坡进口质谱仪3879台,占比26.9%,从德国、日本进口质谱仪1980台与1755台,分别占比13.8%与12.2%。

2021年质谱仪行业市场规模、进出口及竞争格局,国产替代需求迫切-10.jpg

资料来源:中国海关,华经产业研究院整理

五、质谱仪行业竞争格局分析
目前,全球质谱仪市场主要被国际行业巨头占据,全球质谱仪市场的主要参与者为沃特世、丹纳赫、布鲁克、安捷伦、赛默飞、生物梅里埃、岛津等公司,大约占据全球了90%的市场份额。从全球市场来看,目前质谱仪的销售主要集中于欧美地区,其中北美地区占据了全球质谱仪市场的主导地位,美国是全球最大的质谱仪销售市场,英国、法国、德国占据了欧洲地区质谱仪市场的主要份额。

2021年质谱仪行业市场规模、进出口及竞争格局,国产替代需求迫切-11.jpg

资料来源:公开资料整理

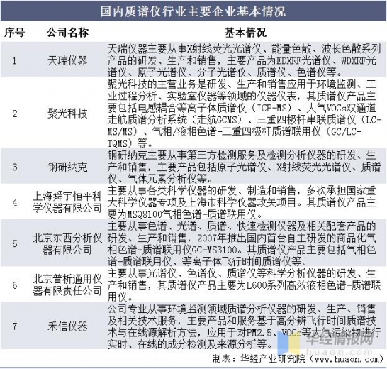
我国质谱产业起始于20世纪50年代中期,为了配合国内核工业的发展,在朱良漪教授的主持下中国第一台同位素质谱仪于1963年北分厂研制成功。但是,由于经济落后等原因,1965年一直到20世纪80年代左右,我国质谱市场基本被进口仪器所垄断。改革开放以后,我国开始从国外引进质谱等相关技术,这时候中国民营企业得到了迅速发展,但在国际竞争中仍处于十分弱势的地位。行业的快速发展开始于2004年,当时许多技术专家留学归国创业,形成了目前我国质谱行业的竞争格局。但总体上来看,我国现有的主要企业产品仍以光谱仪、色谱仪为主,质谱仪的研发尚处于早期。

2021年质谱仪行业市场规模、进出口及竞争格局,国产替代需求迫切-12.jpg

资料来源:公开资料整理

六、国内质谱仪行业市场前景分析
为促进高端科学仪器实现技术突破和产业化,中央财政设立国家重大科学仪器设备开发专项资金,专项实施以需求为牵引,以应用为导向,推进政产学研用结合,主要用于支持重大科学仪器设备的开发,以提高我国科学仪器设备的自主创新能力和自我装备水平,支撑科技创新,服务经济建设和社会发展。从发展趋势上看,我国仪器科学与技术的自主创新能力在不断增强,追赶速度在加快,差距在逐渐缩小。
根据工信部发布的《产业关键共性技术发展指南》,将“质谱分析检测技术”明确列为具有应用基础性、关联性、系统性、开放性等特点的产业关键共性技术,优先发展。
根据国外成熟的质谱仪市场发展趋势,随着我国经济的不断发展,质谱仪因其高特异性、高灵敏度的优势将会不断得到市场认可,应用领域涉及经济社会各个环节,其作为采集信息的重要源头,对其他产业的发展具有巨大的带动作用,在各大检测领域都将会有更加广泛地应用。
华经情报网隶属于华经产业研究院,专注大中华区产业经济情报及研究,目前主要提供的产品和服务包括传统及新兴行业研究、商业计划书、可行性研究、市场调研、专题报告、定制报告等。涵盖文化体育、物流旅游、健康养老、生物医药、能源化工、装备制造、汽车电子、农林牧渔等领域,还深入研究智慧城市、智慧生活、智慧制造、新能源、新材料、新消费、新金融、人工智能、“互联网+”等新兴领域。
*滑块验证:
您需要登录后才可以回帖 登录 | 注册

本版积分规则

关闭

站长推荐上一条 /2 下一条

QQ|Archiver|手机版|小黑屋|外贸精英网 ( 京ICP备19046145号 )

GMT+8, 2026-4-23 11:30

Powered by Discuz! X3.5 Licensed

Copyright © 2001-2026 Tencent Cloud.

快速回复 返回顶部 返回列表