海关AEO认证全流程服务,100%通过

 找回密码
 注册

QQ登录

只需一步,快速开始

手机号码,快捷登录

手机号码,快捷登录

在线
客服

在线客服服务时间: 9:00-24:00

选择下列客服马上在线沟通:

快速
发帖

客服
热线

010-62010715
7*24小时客服服务热线

关注
微信

关务资讯公众号
顶部
海关AEO认证申请全攻略2022年预归类师考试秘籍中国船务课程视频2020年关务水平测试培训
申请进出口商品预归类视频!AEO认证政策解读商品归类在线解答海关AEO认证,100%通过
AEO认证服务网北京岸谷关务官网预归类服务-归类师权威操作预归类考试网
查看: 52680|回复: 0

关于公布进境粮食指定监管场地名单的公告(海关总署公告2019年第81号)

[复制链接]
发表于 2023-7-8 08:22:35 | 显示全部楼层 |阅读模式
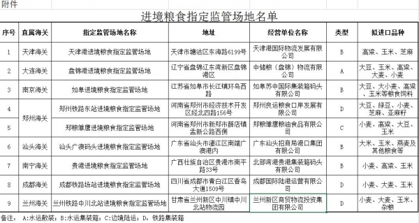
根据《中华人民共和国进出境动植物检疫法》及其实施条例、《进出境粮食检验检疫监督管理办法》等法律、行政法规、规章的规定,海关总署对部分进境粮食指定监管场地进行实地考核验收,现公布符合设置要求的进境粮食指定监管场地名单。
$ Z/ ~5 [) h; M& I' M4 r$ U4 o2 [% q4 z; @+ s
海关总署在官方网站(www.customs.gov.cn)公布《进境粮食指定监管场地名单》,并实施动态管理。4 _% ?" C. g, u' W. \
  Z" q' p! R: Y
特此公告。4 `" J4 _! R& m1 j4 T% Z

1 j* G; o8 b2 [4 O附件: 进境粮食指定监管场地名单.xls- ~9 f' }' s2 p5 L

  x5 _) q- c( r0 e w1.jpg
7 Y  i6 b* |; n$ B/ x& @  i) s9 i4 h( k7 |+ u0 q
海关总署
& S) T# \' q$ a+ Q1 P+ Y5 d
) @# j1 a, ~# m% d2019年5月8日
" Z7 R' D9 a" @9 A- X/ n- _- `# g8 |- ^! ?# A
公告正文下载链接:3 e! u8 K! |! k# D0 O9 ?

9 L: Q6 q0 o7 b5 D海关总署关于公布进境粮食指定监管场地名单的公告.doc9 N4 P7 [. c9 y  l0 w$ r

4 K0 t! G8 R/ J( ^# F4 n* `: q5 f海关总署关于公布进境粮食指定监管场地名单的公告.pdf7 p9 ]; u0 O# _/ {

5 c' k5 P6 T+ E4 N0 P6 S% i9 n公告正文下载请点最下方阅读原文9 _, M' K$ O6 s! r' `% P; t

/ C) G1 I) X% ?1 W! g, l" O来源:海关总署网站
4 K8 E0 ]9 Q6 ?1 Y: Y8 B3 H# t" Y# t
发布:代俊. u2 B$ }( h5 {* |: K6 ?4 `. T
% ^7 ]/ g7 N: [- z
投稿邮箱:nosubjects@qq.com
  J& [  ^* K! H/ T5 t) B8 h0 x* |4 ?. l3 ]- G! e
w2.jpg
/ j5 a4 w" v8 O# ]) g* v" E# F* m- ^( W( R5 ~! o1 F7 l
w3.jpg
*滑块验证:
您需要登录后才可以回帖 登录 | 注册

本版积分规则

关闭

站长推荐上一条 /2 下一条

QQ|Archiver|手机版|小黑屋|外贸精英网 ( 京ICP备19046145号 )

GMT+8, 2026-5-15 06:36

Powered by Discuz! X3.5 Licensed

Copyright © 2001-2026 Tencent Cloud.

快速回复 返回顶部 返回列表