找回密码
 注册

QQ登录

只需一步,快速开始

手机号码,快捷登录

手机号码,快捷登录

在线
客服

在线客服服务时间: 9:00-24:00

选择下列客服马上在线沟通:

快速
发帖

客服
热线

010-62010715
7*24小时客服服务热线

关注
微信

关务资讯公众号
顶部
海关AEO认证申请全攻略2022年预归类师考试秘籍中国船务课程视频2020年关务水平测试培训
申请进出口商品预归类视频!AEO认证政策解读商品归类在线解答海关AEO认证,100%通过
AEO认证服务网北京岸谷关务官网预归类服务-归类师权威操作预归类考试网
查看: 37457|回复: 0

解读|出口医疗物资商检和通关须知

[复制链接]
发表于 2023-7-14 20:14:23 | 显示全部楼层 |阅读模式
海关总署发布2020年第53号公告,将“6307900010”等海关商品编号项下的医疗物资实施出口商品检验。那么出口医疗物资如何办理海关商检和通关手续呢?请一起来了解——

w1.jpg

Q1 本次纳入法检的医疗物资种类、检验标准是什么?

主要有以下11类医疗物资:

w2.jpg

w3.jpg

w4.jpg

医疗物资国内外质量安全标准可登陆“海关总署网站—总署概况—商品检验司—政策法规”栏目查询(不定期更新),参考《部分国家(地区)防疫物资技术法规和标准要求(第三版)》(内含注册/认证信息)访问地址:

http://sjs.customs.gov.cn/sjs/zcfg56/2951967/index.html

《我国和国外部分国家(地区)防疫医疗物资标准和主要项目(第一版)》访问地址:

http://sjs.customs.gov.cn/sjs/zcfg56/2963129/index.html

Q2   本次纳入法检的11类医疗物资,报关前是否需要申请电子底账?是否需要产地检验?

与其它出口法检商品不同,此次新增纳入《法检目录》的11类医疗物资,在出口前不需要申请电子底账,正常向海关报关,报关时不需提供电子底账号。当然,也不实施产地检验,无需在产地报检。

注意:只有上述HS编码项下医用物资才实施出口法检,非医用不实施出口法定检验。

但医用消毒剂如属于危险化学品的,应按原有要求实施产地检验(如属于危险货物的还需实施危险货物包装检验鉴定),同时按照“53号公告”要求实施口岸检验。

Q3  医疗物资出口时,报关需提交哪些随附单据?

报关时需按照《商务部 海关总署 国家药品监督管理局关于有序开展医疗物资出口的公告》(2020年第5号)要求,提供医疗器械产品注册证和出口医疗物资声明。

w5.jpg

医疗器械产品注册证模板

w6.jpg



出口医疗物资声明模板

w8.jpg

温馨提示:为确保及时通关,企业在提交医疗器械产品注册证书时,应对报关单填报内容和医疗器械产品注册证书内容进行审核,核对证书编号与国家药监局网站证书编号是否一致。对于采取无纸化方式申报的,企业应提交注册证书正本的扫描件,扫描件应确保清晰。海关在审核时有疑问的,企业有义务配合提交纸质正本。

Q4  如何快速准确地区分医用与非医用口罩?

中国主要口罩分类

w9.jpg



利用外观与包装信息区分医用/非医用口罩

1 通过口罩结构区分

w11.jpg

通过过滤阀分辨。带过滤阀的口罩一般不会是医用口罩。如中国医用防护口罩标准GB 19803-2010 第4.3条款就明确规定“口罩不应有呼气阀”,这样可避免飞沫、微生物等通过呼气阀呼出,从而危害他人。而民用口罩允许有呼气阀,通过呼气阀可以减小呼气阻力,从而有利于作业人员长时间工作。

2 通过适用标准区分

w12.jpg

医用口罩在不同国家/地区适用不同的标准和认证要求,企业和个人可根据产品进口国家/地区,根据产品的适用标准进行区分,产品适用标准和认证信息可从产品外包装或生产者提供的检测报告或证书获得。

w13.jpg

图为一些国家或地区的口罩标准

3 可通过外包装上的信息分辨

4 通过政府注册管控信息进行区分

医用口罩在我国属于二类医疗器械,可以登录国家药品监督管理局网站,点击“我国相关医疗器械产品注册信息”模块,即可获取医用口罩及其他部分医用物资的注册信息;已获得美国FDA准入的口罩产品可以通过其官网查询注册证书号进行查询,链接:

https://www.accessdata.fda.gov/scripts/cdrh/cfdocs/cfPMN/pmn.cfm

5 FDA最新政策

满足一定条件的情况下认可中国标准的口罩,其授权企业的链接:

https://www.fda.gov/media/136663/download

出口欧盟医用口罩可通过获得授权的公告机构进行查询,其中欧盟医疗器械指令93/42/EEC(MDD)授权的公告机构查询地址为:

https://ec.europa.eu/growth/tools-databases/nando/index.cfm?fuseaction=directive.notifiedbody&dir_id=13

欧盟医疗器械条例EU 2017/745(MDR)授权的公告机构查询地址为:

https://ec.europa.eu/growth/tools-databases/nando/index.cfm?fuseaction=directive.notifiedbody&dir_id=34

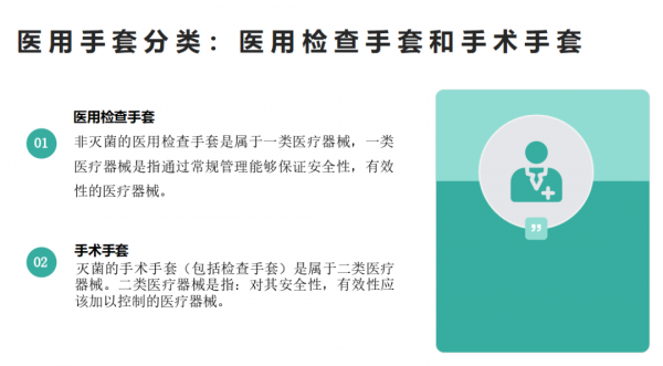
Q5   医用手套的分类及标准是什么?

大量出口的一次性乳胶手套种类很多。一次性乳胶手套广泛应用于食品加工、家庭作业、农业、医疗等行业,净化的一次性乳胶手套广泛应用于高科技产品安装和调试、线路板生产线、光学产品、半导体、复合材料、LCD显示表,精密电子原件及仪器安装、实验室、医疗等领域。



医用手套分类

w15.jpg



出口医用手套的认证

w17.jpg

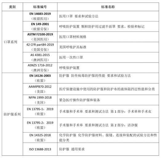
以下是一些国家和地区的医用手套相关标准→

w18.jpg

Q6  医疗物资出口时,在口岸检验的内容有哪些?

w19.jpg

上述医疗物资出口时,海关根据风控指令要求实施现场查检和合格评定,主要有以下检验内容之一或组合:

w20.jpg

对于民用的类似种类出口商品,海关也会根据规定和风险信息进行布控查检。

更多医疗物资出口相关知识,请登录中华人民共和国海关总署商品检验司网站查询了解:http://sjs.customs.gov.cn/

Q7  医疗物资出口的检验标准是什么?

海关对于需要送实验室开展检测的, 按照如下标准:

进口国(地区)有质量安全标准要求的,依据进口国(地区)质量安全标准进行检测;进口国(地区)无质量安全标准要求的,按照我国质量安全标准进行检测。

为帮助出口企业了解国外防疫物资技术要求,海关总署商品检验司公布并动态更新部分国家(地区)防疫物资技术法规和标准要求。

w21.jpg

供稿:石家庄海关法规和综合业务处、石家庄海关商品检验处、曹妃甸海关

监制/董秉坤

审校/郑惠华  邢兆洁

编辑/陈仿鑫  任宇鑫  范飞

w22.jpg

石家庄海关12360

长按二维码

了解石家庄海关更多
*滑块验证:
您需要登录后才可以回帖 登录 | 注册

本版积分规则

关闭

站长推荐上一条 /2 下一条

QQ|Archiver|手机版|小黑屋|外贸精英网 ( 京ICP备19046145号 )

GMT+8, 2026-4-22 21:53

Powered by Discuz! X3.5 Licensed

Copyright © 2001-2026 Tencent Cloud.

快速回复 返回顶部 返回列表