|
|
0 q, M6 d9 ]* l9 K6 [7 L D
1 M: @8 \: N/ \5 t- D三部门关于优化低浓度三乙醇胺混合物进出口监管措施(2024年版)的通知
+ P; k* w% l" c' C+ I+ [9 R. Z% K$ w& u2 B
各省、自治区、直辖市及新疆生产建设兵团工业和信息化主管部门、商务主管部门,各直属海关:5 ?- [+ I( j' f0 q$ l# m* ?0 Q. z
- V- n' }2 \, r! ?% v, Q0 {根据《中华人民共和国监控化学品管理条例》《中华人民共和国两用物项出口管制条例》《〈中华人民共和国监控化学品管理条例〉实施细则》有关规定,为持续提升监控化学品进出口管理效能,决定自2025年1月1日起,进一步优化部分三乙醇胺混合物进出口监管措施。现将有关事项通知如下:0 A! M' f9 i* t; `$ D6 E" P
8 F8 _: s6 ^, c8 N0 Z一、适用范围
, o6 V' Q5 t+ w6 c" n5 d9 \9 x: I. D( r
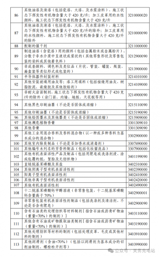
(一)非医用消毒剂、合成洗涤粉、化妆品、墨水等商品(详见附件1)。! y! W4 g9 I, X
; _7 a7 C4 ~7 P2 v2 m$ o' B
萍萍注:以上是《工业和信息化部办公厅 商务部办公厅 海关总署办公厅关于优化低浓度三乙醇胺混合物进出口监管措施的通知》(工信厅联安全函〔2023〕394号)中已经涉及的商品。" l4 J9 H$ A3 I3 j- w6 _
; S$ x: r" E- o% X! M1 F(二)除三乙醇胺单一水溶液之外的三乙醇胺浓度低于10%(含)的有关商品(详见附件2)。4 a5 l" m! s$ K
0 f0 v9 M5 O3 P" ?萍萍注:本次新增的,清单中共列明了193项产品,对于浓度有明确要求。1 E" _* y/ V: Z& v
/ i% r; Y: R, j/ u4 @# w二、优化监管措施0 d$ p/ u' d5 J( U; a2 f1 A
7 z7 W6 M5 Y2 c+ ~# I8 c5 j
(一)列入附件1、附件2的商品,其三乙醇胺浓度较低,防扩散风险可控,不属于《中华人民共和国监控化学品管理条例》《各类监控化学品名录》及《中华人民共和国两用物项出口管制条例》《中华人民共和国两用物项出口管制清单》的管制范围,不属于《两用物项和技术进出口许可证管理目录》中三乙醇胺(海关商品编号2922150000)和三乙醇胺混合物(海关商品编号3824999950)项下的管控物项,无需办理《监控化学品进出口核准单》和《两用物项和技术进出口许可证》。9 _, `: U3 D9 D' l
. ]; J/ y. b) S(二)列入附件2的商品,在向海关申报进出口时,应当在报关单规格型号中如实申报游离态三乙醇胺占该商品的质量百分率,即三乙醇胺浓度。. Y4 X1 |% i7 K2 }
4 x8 {- s) T' h1 L三、其他事项1 b; ]6 W; c3 u. W
) ]' i! J1 y5 k7 ^& @(一)三乙醇胺单一水溶液,不论任何浓度,均须办理《监控化学品进出口核准单》和《两用物项和技术进出口许可证》。
) G* ~" ? }1 S
/ G0 ?$ S* {+ _* [+ e萍萍注:依据第二十九章章注,三乙醇胺单单一水溶液依然归入三乙醇胺。翻译上面那段话就是你仅仅是用水稀释100%三乙醇胺,即使稀释到浓度10%以下,依然需要办理许可证。2 r/ F1 |8 X" P2 M- q3 o; Q
* E' e4 V7 ^# N2 y5 z
, @1 U# G/ K9 |& ^
- W8 Q& m. M3 C5 {. R
(二)列入附件1、附件2的商品,因其他监管要求须经进出口审批的,按照有关规定办理。1 m* Z( T, e/ E- O' G( u; N" l
: m, ^# t+ I2 J8 i" s7 O
萍萍注:清单中的一些产品涉及到的监管事项不仅仅限于三乙醇胺。例如,对含有濒危成分的商品,除了需要办理三乙醇胺许可证外,还需要办理非濒危许可证。另外,对于某些产品来说,除了考虑三乙醇胺的含量外,还有可能涉及到其他成分,这会涉及到两用物项进出口许可证的办理。因此,在对产品进行监管时,不仅需要关注三乙醇胺的含量,还需要确认其他成分是否符合监管要求。如果其他成分也符合监管要求,那么进出口此产品时仍然需要办理两用物项进出口许可证。
/ G a* J8 |! H9 a
0 p1 z& n1 J6 s3 S* C/ b$ |(三)未列入附件1、附件2的其他含三乙醇胺商品,按《中华人民共和国监控化学品管理条例》《中华人民共和国两用物项出口管制条例》等规定管理,应办理《监控化学品进出口核准单》和《两用物项和技术进出口许可证》。4 Q& i; l- d2 D2 ^
2 |) B; h8 A$ \8 u
(四)自本通知生效之日起,《工业和信息化部办公厅 商务部办公厅 海关总署办公厅关于优化低浓度三乙醇胺混合物进出口监管措施的通知》(工信厅联安全函〔2023〕394号)同时失效。1 A' u* T) V+ D- w# [
8 H* L6 h- T5 T; ]& Q7 ](五)执行过程中发现问题,请及时报国家履行《禁止化学武器公约》工作办公室,以便根据实际情况调整监管措施。, I; L% G1 x; ^, D. z5 v' M3 D% c
6 ~! k" i2 _" c2 U; ~( \7 z
* N" P' F0 \* t# I; z. k. o7 e; k2 n8 n/ a: ]1 c) ^, f/ q1 T, P
; v: `2 U( S) S5 s+ h
1 K* y$ n/ r1 w d
* b4 @% Z8 z$ z$ h5 b2 S8 F* p
h5 y& C3 q0 a/ O8 p
# S, ]% e2 A! D+ G# {/ x
. g- w- v5 u. g% X4 v( P# S' J/ L0 E
4 N, [0 l' {! K! c+ a) o. X0 c5 r9 @8 p0 |9 j: I: s
" F! f' C/ T8 z- K- V( i( J# {1 Y* _( |, {6 B5 U
$ }& a( ]# [' K i9 d: y$ S
' s7 b! ]- O7 d& e
0 K1 o) H0 C3 n3 G* K- Y1 v& ^" w) B( D: p3 m" ]. r
/ x! |- O1 O% f ~0 U4 v
6 G6 g# s. }! k! m以上就是萍萍(wx:zoe-wu319)的一些思考及个人观点,水平有限,如有错误欢迎指出。
* @5 S3 @* u# } i$ w
, @. R n# M7 E/ q- R0 S1 B" v9 e& S* Z: @! ^+ G D: F1 V
编辑|萍萍8 t4 N$ N' T ^6 y* v3 Z: E
' F+ s' T( c! v$ z z8 G图片|部分来自网络
7 _" p' V$ O7 S* E3 o
/ |: h$ H4 D9 ]0 B7 I3 x- F6 R, R微信|13371965850/ T; R" V, s! r
% ^$ {7 ~4 k1 |7 v8 g9 `7 _$ E6 o
邮箱|zoe.wu@jying.cn
* u, @# {0 V2 C
+ b1 [4 g) u5 R) B7 u) C专注于进出口供应链、商品归类、海关AEO认证、关务合规, q) U* k7 _9 P0 i& N* R
5 U3 M( n4 O0 [/ ^- ?$ v) N |
|